Microchip Technology MIC4802 WLEDドライバ評価ボード

Microchip Technology MIC4802白色LED(WLED)ドライバ評価ボードは、MIC4802高効率シングルチャンネルWLEDドライバを評価するように設計されています。この定電流リニアデバイスは、単一のハイパワーWLEDを最大800mAまで駆動するように設計されており、800mA(typ)で280mVの低ドロップアウトが特徴です。MIC4802評価ボードには、3V〜5.5Vの範囲での入力電圧を実現しながら、少なくとも1Aを供給できる電源が必要です。

特徴

  • MIC4802 WLEDドライバを評価
  • 3V~5.5Vの電圧範囲

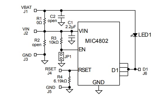
MIC4802評価ボードの回路図

回路図 - Microchip Technology MIC4802 WLEDドライバ評価ボード
公開: 2018-06-18 | 更新済み: 2022-11-04