Microchip Technology PIC16 (L) F178マイクロコントローラ
Microchip Technology PIC16 (L) F178マイクロコントローラ(MCU) は、8ビット高度アナログフラッシュMCUで、32MHzクロック入力および125ns命令サイクルが備わっています。これらのMCUは、直接、間接、相対アドレッシング・モードで動作し、2つの完全16ビット対応ファイル選択レジスタ(FSR)が備わっています。Microchip TechnologyのPIC16 (L) F178 MCUには、最大8KWのフラッシュメモリ、256バイトのデータEEPROM、最大1024バイトのRAMが備わっています。これらのMCUは、ADC、8ビットDAC、4つの高速コンパレータ、最大3つのオペアンプが特徴です。特徴
- 高性能RISC CPU:
- わずか49件のインストラクション
- 動作速度:
- DC-32MHzクロック入力
- DC-125nsインストラクションサイクル
- 割り込み機能自動保存コンテキスト
- 直接、間接、相対アドレッシングモード
- 2つの完全16ビット対応ファイル選択レジスタ(FSR):
- FSRは、プログラムとデータメモリを読み取ることが可能
- メモリ
- 最大8KWのフラッシュ・プログラム・メモリ:
- ソフトウェア制御の下でのセルフプログラマブル
- プログラマブル・コード保護
- プログラマブル書き込み保護
- 256バイトのデータEEPROM
- 最大1024バイトのRAM
- 最大8KWのフラッシュ・プログラム・メモリ:
- 高性能PWMコントローラ:
- 3つのプログラム可能なスイッチモードコントローラ(PSMC) モジュール
- 16ビット期間、負荷サイクル、位相
- 16nsクロック分解能
- 8ビットカウンタによるデッドバンド制御
- 自動シャットダウンと再起動
- リーディングエッジとフォーリングエッジのブランキング
- バーストモード
- 3つのプログラム可能なスイッチモードコントローラ(PSMC) モジュール
- アナログ周辺機器:
- アナログ・デジタル・コンバータ(ADC)
- 完全差動12ビット対応コンバータ
- 最速75kspsまでの変換速度
- 11個のシングルエンドチャンネル
- 5個の差動チャンネル
- 正および負のリファレンス選択
- 8ビット対応デジタルアナログコンバータ(DAC)
- 外部で利用可能な出力
- 正および負のリファレンス選択
- コンパレータ、オペアンプ、固定電圧リファレンス(FVR)、ADCへの内部接続
- 高速コンパレータ4台
- 最大3つのオペアンプ
- アナログ・デジタル・コンバータ(ADC)
- デジタル周辺機器:
- Timer0
- 8ビットタイマ/カウンタ (8ビットタイマ/プログラマブルプリスケーラ搭載)
- タイマー1を強化
- 16ビット・タイマ/カウンタ(プリスケーラ搭載)
- Timer2
- 8ビットタイマ/カウンタ(8ビット周期レジスタ、プリスケーラ、ポストスケーラ搭載)
- 2つのキャプチャ/比較/ PWMモジュール(CCP):
- Timer0
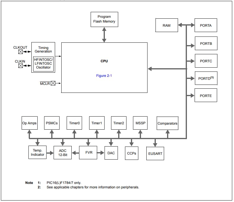
ブロック図
公開: 2020-12-02
| 更新済み: 2024-08-13
