Microchip Technology UCS3205 22V双方向負荷スイッチ
Microchip Technology UCS320522V双方向負荷スイッチは、高速ロールスワップ(FRS)機能を備えています。UCS3205負荷スイッチは、構成可能な過電流制限、自動回復またはラッチオフ障害応答、過電圧ロックアウト、バック電圧保護、スルーレート制御、クイック出力放電が特徴です。この負荷スイッチは、USB電源供給ポート管理アプリケーションに最適で、100W電源供給指定負荷を対象とした20Vで最大5Aをサポートしています。このデバイスは、2.85V ~ 22Vの入力電圧範囲および-40°C ~ +125°Cの温度範囲で動作します。UCS3205 は、19 リード 3mm x 3mm x 0.9mm VQFN パッケージで提供されます 。Microchip Technology UCS320522V双方向負荷スイッチは、民生用、産業用、車載用の電源保護に適しています。特徴
- 集積Nチャンネル負荷スイッチ
- USB電源供給仕様要件に適合する高速ロールスワップ(FRS)機能
- 外付け抵抗器を使用して構成できる電流制限閾値
- スイッチを流れる電流を外部計測を目的にスケールできるアナログ電圧出力
- 自動回復障害対応またはラッチモード
- 過電圧ロックアウトを構成可
- バック電圧保護
- 出力電圧スルーレート制御
- クイック出力放電を構成可
- 温度過昇保護(熱シャットダウン)
- パッケージ
- 19-Lead 3mm x 3mm x 0.9mm VQFN
アプリケーション
- USB電源
- 民生、産業、車載用電力保護
仕様
- 2.85V ~ 22V入力電圧範囲(電源電圧はVIN またはVOUTが可能)
- 5A 連続電流
- 30mΩ(代表値) オン抵抗
- 動作温度範囲:-40°C~+125°C
- 保存温度範囲: -55°C ~ +150°C
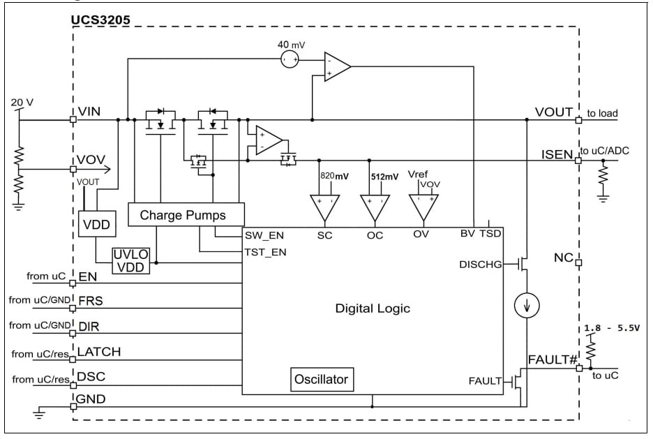
ブロック図
アプリケーション回路
公開: 2020-12-31
| 更新済み: 2024-08-15
