Microchip Technology UCS4003 USB Type-C®電源供給ポートプロテクタ
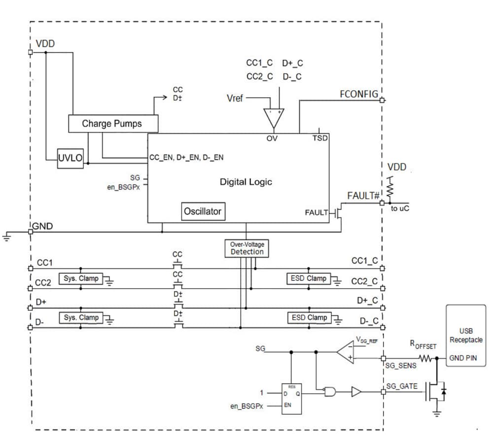
Microchip Technology UCS4003 USB Type-C® 電源供給ポートプロテクタは、構成チャンネル(CC)およびD+、D-(データライン)用に設計されています。CC、D +、D-、SG_SENS(GNDへの短絡)は、IEC 61000-4-2およびISO 10605に適合するようにESD保護されています。Microchip UCS4003は、CC、D+、D-でのバッテリへの短絡保護を供給します。また、このデバイスには、充電ポートのバッテリGNDへの短絡保護も備わっています。さらに、D +/D-またはCC過電圧以外の障害が発生した場合にFAULT #をアサートするように構成できます。特徴
- AEC-Q100車載認定済
- D+、D-、CC(24V DC)でのバッテリへの短絡保護
- 充電ポートのバッテリGNDへの短絡保護
- FAULT#アサーション構成可能性
- 電源供給プロトコルをサポート
- D+、D-、CC、SG _ SENでのIEC 61000-4-2およびISO 10605 ESD保護
- 温度過昇保護(熱シャットダウン)
- -40°C~+125°C温度範囲
アプリケーション
- USB Type-C電源供給
- 民生、産業、車載保護
ブロック図
代表的なアプリケーション
パッケージのスタイル
公開: 2025-03-26
| 更新済み: 2025-04-07
