Microchip Technology USB5734 4ポートSS/HS USBコントローラ・スマートハブ
Microchip USB5734 4ポートSuperSpeed/Hi-Speed USBコントローラ・スマートハブは、組み込みUSBアプリケーション用のOEM設定可能な低消費電力ソリューションです。豊富な高度機能およびUSB 3.1 Gen 1ハブは、4つの下流ポートが備わったコントローラが特徴です。また、USB5734は、USB 3.1 Gen 1仕様に完全に準拠しています。すべての可能な下流ポートは、5Gbpsスーパースピード(SS)、480Mbpsハイスピード(HS)、12Mbpsフルスピード(FS)、1.5Mbpsロースピード(LS)USB下流デバイスからサポートされています。5Gbpsスーパースピード・データ転送は、スーパースピード・ハブとUSB 2.0コントローラの間の並行した動作によって速度が遅くなるUSB 2.0トラフィックの影響を受けません。専用のUSB 2.0ハブは、包括的な設計と体験における従来のUSB速度(HS/FS/LS)をサポートしているコントローラが特徴で、実証された信頼性、相互運用性、デバイスとの互換性が備わっています。その他の機能には、USB-IFバッテリ充電(BC1.2)検知方式による下流バッテリ充電をサポートしているこのデバイスの統合バッテリ充電器検出回路があり、大半のAppleデバイスをカバーしています。通信は、USBを介してI2C、SPI、GPIO、またはUARTにルーティングされる周辺機器に、シームレスにインターフェイス接続されます。デバイスのもう1つのユニークな特徴として、下流ポートを上流ポートに再構成するFlexConnectがあり、マスタ対応デバイスはハブ上の他のデバイスを制御できます。Varisense機能は、プログラマブル・レベルのUSB信号レシーバ感度を実現しており、準最適システム環境での動作が可能になります。Portswapを使用すると、ポートあたりのプログラム可能性をUSB差動ペアのピン・ロケーションに追加し、USB信号(D+/D-)をコネクタに直接配列できます。
特徴
- USBハブ機能コントローラIC(USB 3.1 Gen 1 / USB 2.0ダウンストリームポート4個搭載)
- アップストリームポートとダウンストリームポート(DCP、CDP、SDP)でサポートするUSB-IFバッテリ充電器改訂1.2
- FlexConnect: 上流ポートでスワップ可能な下流ポートで、マスタ対応デバイスによるハブ上の他のデバイスの制御を実現
- USB to I2C/UART/SPI/GPIOブリッジ・エンドポイント・サポート
- USBリンク電源管理(LPM)サポート
- OTPまたはSPI ROMのいずれかから利用できる強化されたOEM構成オプション
- 64ピン(9 × 9mm)VQFN無鉛、RoHS準拠のパッケージでご用意あり
- 商用および工業グレード温度をサポート
- 構成ストラップ: GPIOを含むシステムレベル機能の事前定義済み構成
アプリケーション
- スタンドアロンUSBハブ
- ノートパソコンドック
- PCのマザーボード
- PCモニタのドッグ
- マルチ機能USB 3.1 Gen 1周辺機器
パラメトリックチャート
内部ブロック図
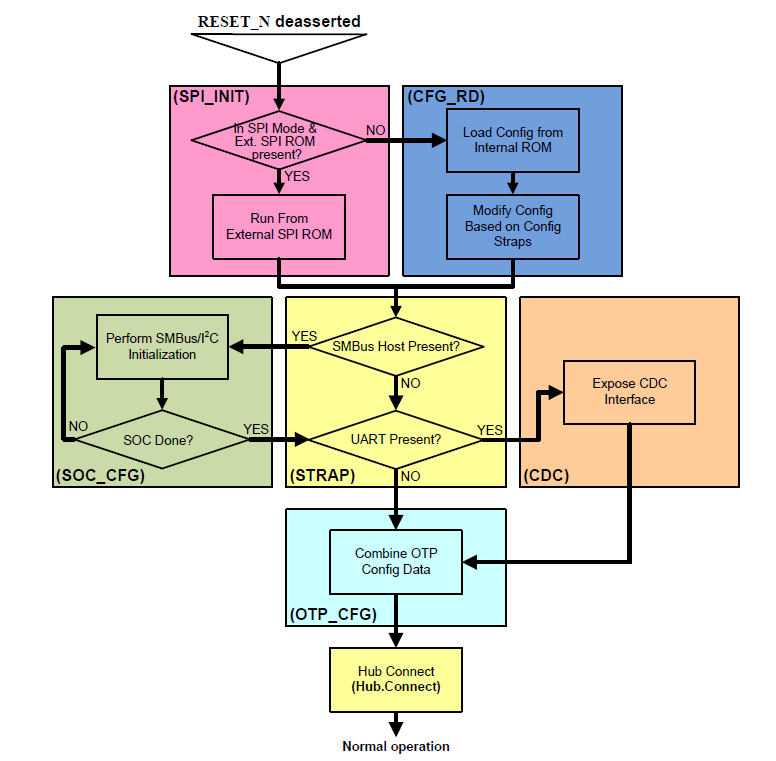
ハブフローチャート
ビデオ
公開: 2018-05-11
| 更新済み: 2022-10-11
