Microsemi / Microchip ZL40292クロック・ファンアウト・バッファ

MicrosemiZL40292クロック・ファンアウト・バッファは、高性能・超低消費電力ジッタデバイスで、Intel® DB2000Q仕様に準拠しています。ZL40292には、20の低消費電力プッシュプルHCSL(高速電流ステアリング・ロジック)PCIe出力が備わっており、250MHzまでのクロック周波数に対応しています。また、ZL40292バッファは、統合低ドロップアウト出力(LDO)電圧レギュレータも特徴で、優れた電力供給ノイズ除去を実現しています。このデバイスは、3.3V電源をサポートしており、50psの最大出力-出力スキューが備わっています。  

Microsemi ZL40292クロック・ファンアウト・バッファは、10mm x 10mm、72ピン・クワッド・フラット無鉛(QFN)パッケージで販売されています。このデバイスの動作は、-40°C~+85°Cの産業温度範囲全体で保証されています。

特徴

  • Intel DB2000Q仕様に完全準拠
  • 20低消費電力プッシュプルHCSL PCIe出力
  • 超低付加ジッタ: 15fs(typical)
  • クロック周波数0MHz~250MHzをサポート
  • 3.3V電源をサポート
  • 組み込みLDO電圧レギュレータは、優れた電力供給ノイズ除去を実現 
  • 40Psの最大出力-出力スキュー
  • SMBusインターフェイス
  • OEピン8本
  • 85Ω差動伝送ライン向けに調整された組み込みシリーズ端子
  • 拡散スペクトラム・クロックの透明性
  • 動作温度範囲: -40°C~+85°C
  • パッケージの種類: QFN-72
  • パッケージのサイズ: 10mm x 10mm

アプリケーション

  • PCI Express世代
  • 1/2/3/4/5クロック分配
  • Intel QuickPath相互接続 (QPI)
  • サーバ
  • ストレージとデータセンタ
  • スイッチとルータ

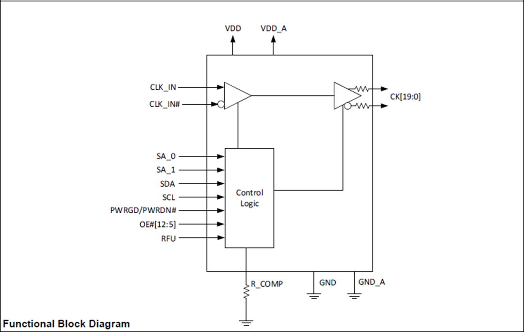
ブロック図

ブロック図 - Microsemi / Microchip ZL40292クロック・ファンアウト・バッファ

ACテスト負荷

Microsemi / Microchip ZL40292クロック・ファンアウト・バッファ
公開: 2019-03-29 | 更新済み: 2023-05-25