Microchip Technology HV7355 8チャンネル 超音波パルサー
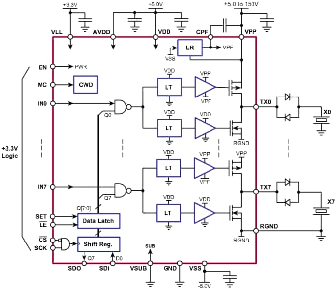
Microchip HV7355は8チャンネルの単極、高圧高速パルスジェネレータです。Microchip HV7355は医療用超音波アプリケーション用です。この高圧高速集積回路は、超音波非破壊検出アプリケーションとソナーレンジャーアプリケーションで、その他のピエゾ電気センサ、静電容量センサ、MEMSセンサ用にも使用できます。HV7355は各チャンネル用に出力ステージでコントローラ・ロジック・インターフェイス回路、レベル変換器、MOSFETゲートドライバ、高出力Pチャンネル/NチャンネルMOSFETを搭載しています。各チャンネルの出力ステージはMC = 1、スイング最高150Vの場合、パルシング用に ±1.5Aを超えるピーク出力電流を提供するように設計されています。MC = 0の場合、すべての出力ステージが、節電のために、低電力CWモード運転でピーク電流を±500mAまで低下させます。ゲートドライバのダイレクトカップリングトポロジーはチャンネルあたり高圧コンデンサ1つを節約するだけでなく、PCBレイアウトを単純化します。特徴
- HVCMOS technology for high performance
- High density integrated ultrasound transmitter
- 0 to +150V output voltage
- ±1.5A source and sink current (min.)
- ±300mA current in CW mode
- Up to 18MHz operating frequency
- Matched delay times
- Built-in gate driver floating voltage regulator
- 2.5 to 3.3V CMOS logic interface
アプリケーション
- Portable medical ultrasound imaging
- Piezoelectric transducer drivers
- NDT ultrasound transmission
- Pulse waveform generator
Application Block
公開: 2013-08-16
| 更新済み: 2022-03-11
