Mikroe MIKROE-2864 RS232 Isolator Click
MikroElektronica MIKROE-2864 RS232アイソレータは、完全絶縁クリックは、デュアルトランシーバクリックです。このisolator clickは、安全で簡単なRS232 UARTの使用向けに、ガルバニック絶縁を変換します。デジタルI/O信号は、絶縁バリア全体での送信は、アナログ・デバイセズ独自のiCoupler®技術を活用しています。このRS232アイソレータClickは、ガルバニック絶縁用に使用されている過酷な環境で動作し、いつでもRS232信号の静電放電(ESD)が発生することがあります。MIKROE-2864のは、ADM3252Eデジタルアイソレータクリック評価ツールです。産業用機械、ネットワーク機器、および科学機器、短距離、ポイントツーポイント、低速有線データ接続が必要です。特徴
- 完全絶縁デュアルトランシーバクリック
- RS232 UARTを安全で簡単に変換
- RS232信号のガルバニック絶縁用に使用
- 過酷な環境で動作し、ESDが発生する
- Icoupler技術を活用したI/O信号を送信
- RS232ラインの高電圧ガルバニック絶縁
- 高速通信最大460kbps
- D-Subコネクタを簡単に接続
仕様
- 3.3Vまたは5V入力電圧
- 57.15mm x 25.4mmクリックボードサイ
- -30V~30Vのレシーバ入力電圧範囲
MIKROE-2864 RS232アイソレータクリックトップビュー
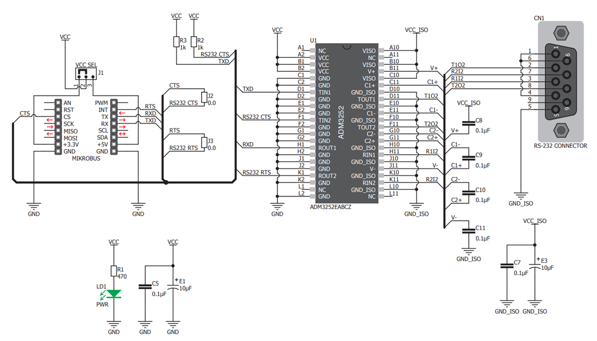
MIKROE-2864 RS232 Isolator Clickの回路図
公開: 2018-03-02
| 更新済み: 2022-08-09
