MIKROE-2897 Clickは、集積回路MAX3237E、3V~5.5Vマルチチャンネル・ドライバ/レシーバを使用します。MAX3237E ICは、±13Vの範囲でRS232電圧を生成し、±25Vの範囲でRS232信号レベルを受け入れます。MIKROE-2897 Clickは、標準化されたDE-9コネクタが特徴で、RS232デバイスへの簡単な接続を目的としています。このClickボードを使用すると、簡単かつ信頼性の高いRS232 to UART通信が可能になり、広範な異なるデバイス間でのシリアル通信をサポートできます。MIKROE-2897 Clickは、バッテリ駆動およびハンドヘルド・デバイス、ポータブル機器、パームトップ、デジタルカメラの完璧なソリューションです。
特徴
- オンボードMAX3237E IC
- 簡単かつ信頼性の高いRS232 UART通信が可能
- RS232 I/Oピンは、最大15kVのESD保護
- 汎用入出力(GPIO)およびUARTインターフェイス
- 3.3Vおよび5Vの間の入力電圧を選択可能
- 250kbps~1000kbpsのデータレート範囲
- 重量35g
アプリケーション
- バッテリ駆動、ハンドヘルド、ポータブル機器を対象とした完璧なソリューション
- PDA、パームトップ、デジタルカメラ、RS232規格をサポートしているデバイス
MIKROE-2897 RS232 2 Clickのトップビュー
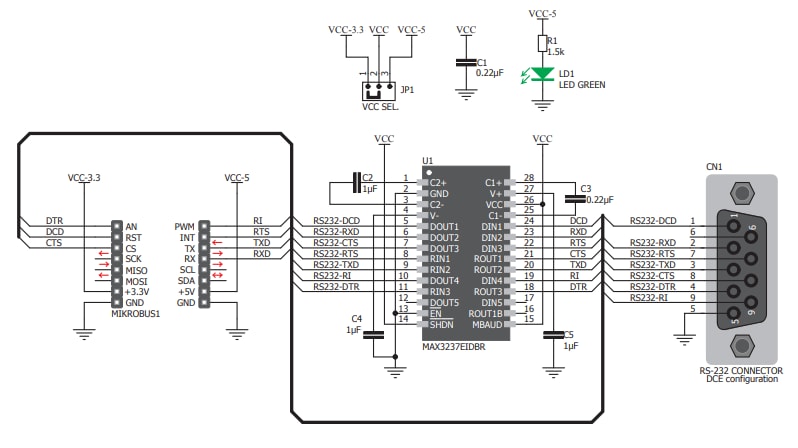
MIKROE-2897 RS232 2 Clickの回路図
公開: 2018-03-15
| 更新済み: 2022-08-19

