Mikroe MIKROE-2987 Hall Current 2 Click
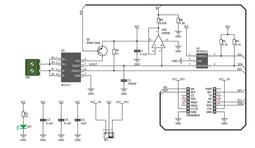
MikroElektronika MIKROE-2987 Hall Current 2 Clickは、非常に正確な電流計測クリックボードで、ホール効果に依存しています。このMIKROE-2987 click boardは、わずか1.2mオメガという非常に低い直列抵抗が特徴で、ほぼ完璧なアンペアメーターとなります。ホール電流2で測定できる最大電流範囲は-12A〜12Aで、精度が最適化されています。MIKROE-2987 Hall current 2 click board計測は、ホールセンサICの統合セクションによって熱的に補償および調整されています。MIKROE-2987 Hall Current 2 Click boardは、低直列抵抗が特徴で、アナログとデジタルの両方の形式、およびホール効果電流センサICで大きな電流範囲を測定します。このClick Boardには、ACS711リニア電流センサが活用されており、100V絶縁アプリケーション未満を対象とした過電流障害出力が搭載されています。一般的なアプリケーションには、オーディオ、テレコミュニケーション、白物家電があり、基本的に電流測定または監視を必要とするすべてのアプリケーションが含まれます。
特徴
- 非常に低い直列抵抗
- 測定データのアナログおよびデジタル読み取り
- 広い電流入力範囲
- 優れた精度
- 外部コンポーネント数が少ない
アプリケーション
- オーディオ
- 電気通信
- 白物家電
- 電流測定またはモニタリング
Hall Current 2 Click Board
Hall Current 2 Clickのスキーム図
公開: 2018-05-04
| 更新済み: 2024-07-12
