Mikroe MIKROE-3030 Altitude 2 Click
MikroElektronika MIKROE-3030 Altitude 2 Clickは、ハイレゾ気圧センサClick board™です。このclick boardは、低電力消費、20cmステップの高解像度、高い安定性のある測定値読取が特徴です。MIKROE-3030 click boardには、工場出荷時にキャリブレーションされた補正係数、I2C、シリアル・ペリフェラル・インターフェイス(SPI)サポートが備わっています。また、このclick boardは、超低ノイズ・デルタシグマ24ビットADC、高速変換時間、外部コンポーネント数が少ない要件が特徴です。MIKROE-3030 click boardは、温度および気圧の非常に正確な計測を実現しています。これは、非常に高い解像度で高度を計算する場合に使用できます。MIKROE-3030 Altitude 2 Clickには、気圧センサであるMS560702BA03 ICが装備されています。このセンサICは、ステンレススチール製キャップでカバーされており、ピエゾ抵抗センサで構成されています。MIKROE-3030は、バイクコンピュータ、変動計、移動高度計、気圧計ステーション、データロガー、気象観測所の高度計アプリケーションに使用できます。
特徴
- オンボード気圧センサMS560702BA03 IC
- 低電力消費
- 超低ノイズ・デルタシグマ24ビットADC
- 高速変換時間
- 低補正値の数
- 20cmのステップでの高解像度
- 高い安定性の測定値読取
- 工場出荷時に較正済みの係数
- I2Cおよびシリアルペリフェラルインターフェース(SPI)インターフェイス
- 3.3Vの入力電圧
- 43.9mm x 25.4mm
- 重量: 24g
アプリケーション
- バイク用コンピュータ
- 昇降計
- データロガー
- モバイル高度計ステーション
- 気圧計ステーション
- 気象ステーション
MIKROE-3030 Altitude 2 Clickの上面図
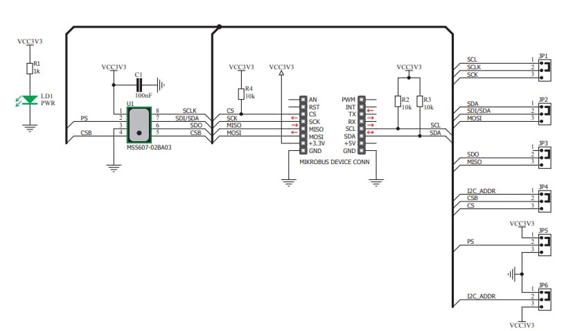
MikroElektronika MIKROE-3030 Altitude 2 Clickの回路図
公開: 2018-06-20
| 更新済み: 2022-11-04
