MIKROE-3032 Brushless 5 Clickには、3相センサレスファンドライバICが装備されています。このドライバICは、高速読取を実現できるBEMFゼロクロス検出技術が特徴です。MIKROE-3032 click boardは、小型5V~16VセンサレスBLDCモータ駆動、サイレントコンピュータ冷却ファン駆動、効率的な通気システムに最適です。
特徴
- オンボード3相センサレスファンドライバIC
- ローターロック保護
- 非センサ動作
- 必要な追加コンポーネント数が少ない
- ソフト切替機能
- 接続が容易なエッジ端子
- PWMインターフェイス
- 3.3Vの入力電圧
- 寸法: 42.9mm x 25.4mm
- 重量25g
アプリケーション
- 5V~16VセンサレスBLDCモータ駆動
- サイレント・コンピュータの冷却ファン駆動
- 効率的な換気システム
MIKROE-3032 Brushless 5 Clickの上面図
MIKROE-3032 Brushless 5 Click(ロータースピード式)
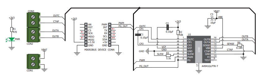
MIKROE-3032 Brushless 5 Clickの回路図
公開: 2018-06-21
| 更新済み: 2022-09-30

