Mikroe MIKROE-3259 Pedometer 3 Click
MikroElektronika MIKROE-3259 Pedometer 3 Clickは、アクセラレーションセンシング/ステップカウンティングClick board™で、Kionix KX126-1063 3軸加速センサICが搭載されています。このclickには、高度なアプリケーション固有の集積回路(ASIC)とMEMS素子が相当されており、信頼性の高いモーション・イベント検出が保証されています。また、MIKROE-3259 clickは、2048バイトFIFOバッファ、歩数計アルゴリズム、タップ・アンド・ダブルタップ・センシング・アルゴリズム、フリー・フォール・アルゴリズム、傾斜シングル/ダブルIIRフィルタリングも特徴です。このclickには、大きな2Kサンプル・バッファと割込エンジンが装備されており、2本のプログラマブル・ピンが搭載されています。KX126-1063 ICは、歩数計を始とする複数の加速アルゴリズムが特徴です。一般的なアプリケーションには、ディスプレイの向き、ハードウェア・インターフェイス・デバイス(HID)、ドロップ検出があります。特徴
- アクセラレーションセンシング/ステップカウンティングClick board™
- Kionix KX126-1063、±2g/±4g/±8g/±16g 3軸加速度計を装備
- 高度モーション事象検出アルゴリズム
- I2CおよびSPI通信プロトコルに対応
- 2Kという大きなサンプル・バッファ
- 2本のプログラマブル・ピンが備わっている割込エンジン
- 3.3Vの入力電圧
- パッケージには、mikroSDK™ソフトウェアとライブラリ(全機能搭載)を含む
- 寸法: 42.9mm x 25.4mm
アプリケーション
- 歩数計アプリケーション開発
- 表示方向
- HID
- ドロップ検出
MIKROE-3259 Clickの概要
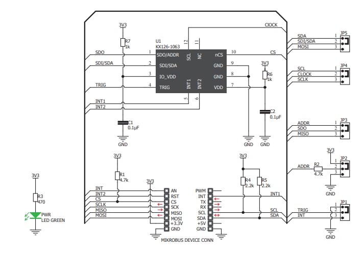
MIKROE-3259 Clickのスキーム図
公開: 2019-01-03
| 更新済み: 2022-08-03
