Mikroe MIKROE-3274 Magnetic Linear Click
MikroElektronika MIKROE-3274 Magnetic Linear Clickは、正確な位置検知Click board™で、Honeywell HMC1501磁界変位センサICが搭載されています。このclickには、4つの磁気抵抗素子で構成されている単一飽和モードWheatstoneブリッジが組み込まれています。また、MIKROE-3274 clickには、Microchip MCP6022オペレーショナル・アンプやMicrochip MCP3201 A/Dコンバータといったオンボード・モジュールも搭載されています。HMC1501センサには、異方性磁気抵抗(AMR)技術が採用されており、非常に高い精度を達成しています。一般的なアプリケーションには、非接触位置・方向センシングの開発は、ヒューマン・マシン・インターフェイス(HMI)、高精度計測、近接検出があります。アプリケーション
- 非接触位置と方向センサの開発
- HMIインターフェイス
- 高精度測定
- 近接検出
MIKROE-3274 Clickの概要
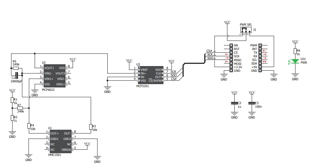
MIKROE-3274 Clickのスキーム図
公開: 2019-01-07
| 更新済み: 2022-08-02
