Mikroe USB UART 4 Click Board™
MikroElektronika USB UART 4 Click Board™は、マイクロコントローラベースの設計でパソコンと簡単に通信できるUSB-非同期シリアルデータインタフェイスを実現できるように設計されています。このクリックボードには、FT232RL USB-to-UARTインターフェイスモジュールが装備されており、UARTラインをパソコンにシームレスかつ簡単にインターフェイス接続できます。FT232RLには、製品説明文字列、CBUS I/O設定、PID、シリアル番号、統合1024ビット内部EEPROMが含まれており、USB VIDの格納を目的としています。48MHzリファレンスクロックからのBaud Rate Generatorによって、UARTコントローラへの16xクロック入力が実現しています。14ビット・プリスケーラおよび3レジスタ・ビットは、OSターミナルアプリケーションを介して選択されドライバに転送されるボーレートを調整します。USB UART 4 click boardは、USBとUARTをインターフェイス接続するための既製でシンプルなソリューションが必要となる幅広いアプリケーションで使用されています。特徴
- FT232RL USB-to-UART interface module
- Integrated support for USB protocol
- CBUS programmable pins
- Unique serial number programmed in OTP memory
- Interfaces
- GPIO
- UART
- 3.3V or 5V input voltage
- 3.3V to 5.25V logic voltage level
- -40°C to +85°C operating temperature range
- Royalty-free VCP and Direct (D2XX) drivers for major operating systems
Overview
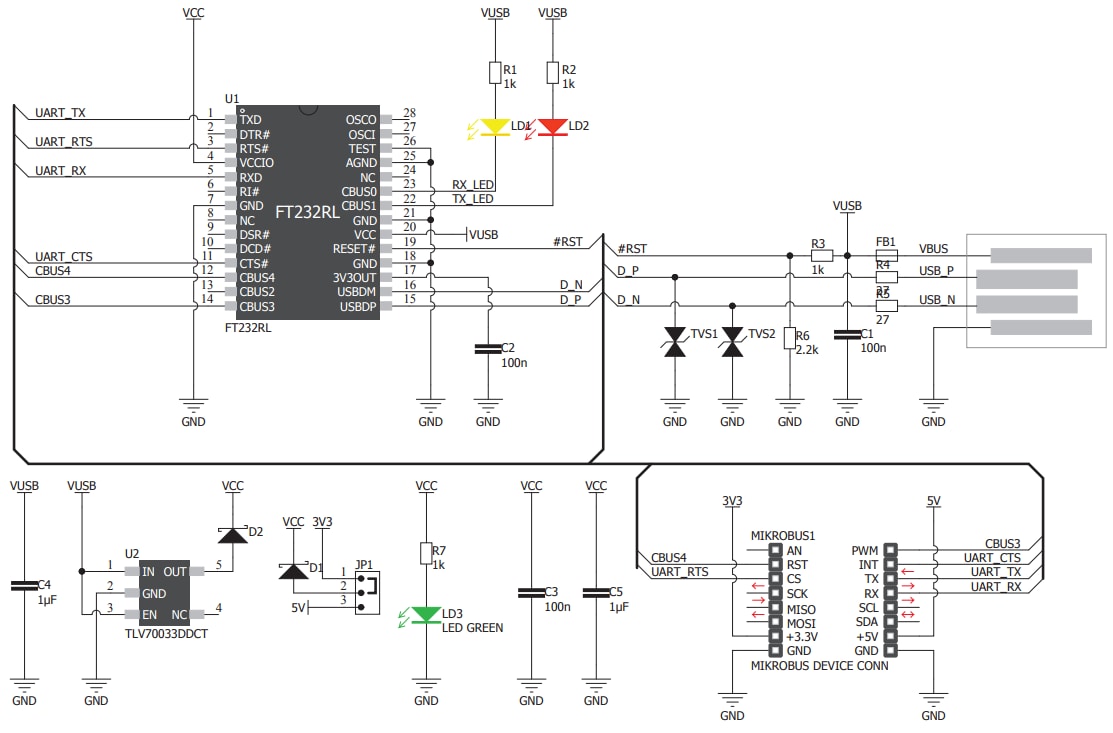
Schematic
公開: 2018-01-19
| 更新済み: 2022-07-29
