Monolithic Power Systems (MPS) EV2122-J-00A Evaluation Board
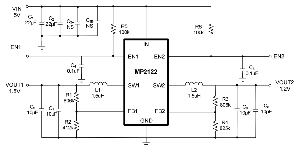
Monolithic Power Systems (MPS) EV2122-J-00A Low Quiescent Current SYNC Buck Regulator demonstrates the performance of the MP2122 step-down regulator. The MP2122 is an internally compensated 1MHz fixed-frequency dual PWM synchronous step-down regulator ideal for powering portable equipment that runs from a single cell Lithium-Ion (Li+) Battery due to 45uA low quiescent current.The MPS EV2122-J-00A Evaluation Board regulates output voltage as low as 0.608V and offers peak current mode control and internal compensation.
The MP2122 requires a minimum of readily available standard external components and is housed in an 8-pin TSOT23 package.
Features
- Dual 2A output current
- Above 95% peak efficiency
- Above 80% light load efficiency
- Wide 2.7V to 6V operating input range
- 100mΩ and 40mΩ Internal power MOSFET
- 1MHz Fixed switching frequency
- Adjustable output from 0.608V to Vin
- 180° out of phase operation
- 100% duty cycle operation
- 45uA Quiescent current
- Cycle-by-cycle over current protection
- Short circuit protection with hiccup mode
- Thermal shutdown
- Available in 8-pin TSOT23 package
Applications
- Small/handhold devices
- DVD Drivers
- Portable instruments
- Smartphone and feature phones
- Battery-powered devices
Efficiency Graph
Schematic
公開: 2022-05-19
| 更新済み: 2022-05-24
