Monolithic Power Systems (MPS) EV24833-A-N-00A Evaluation Board
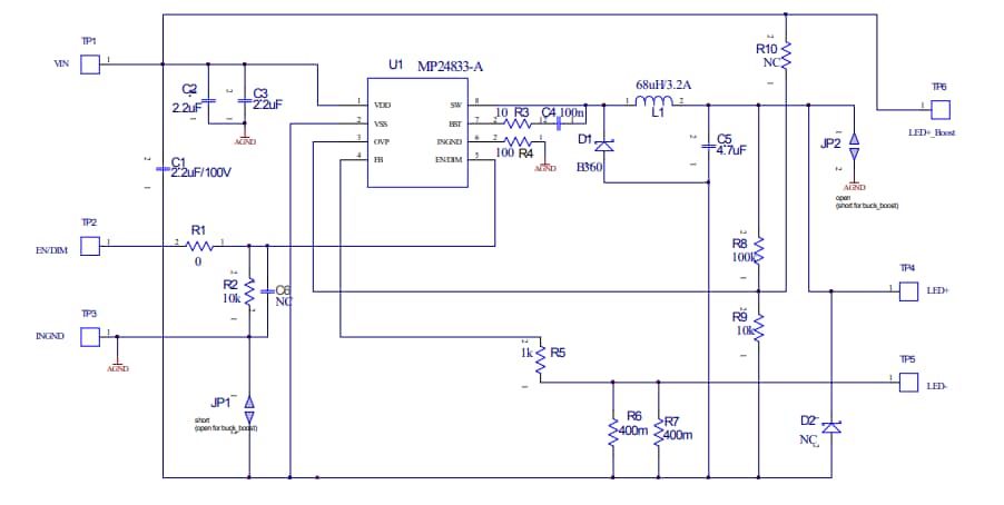
Monolithic Power Systems (MPS) EV24833-A-N-00A White LED Driver Evaluation Board is intended to demonstrate the capabilities of the MP24833-A driver. The MP24833-A is a 55V, 3A, white LED driver suitable for either step-down or inverting step-up/down applications.The MPS EV24833-A-N-00A Evaluation Board is compatible with step-down (Buck) and inverting step-up/down (Buck-boost) applications.
• For step-down application, short “JP1”, open “JP2”, connect LED load to “LED+” and “LED-”
• For step-up/down application, short “JP2”, open “JP1”, connect LED load to “LED+” and “LED-”
Features
- 3A Maximum output current
- Unique step-up/down operation (buck-boost mode)
- Wide 4.5V to 55V Operating input range for step-down applications (buck mode)
- 0.19Ω Internal power MOSFET switch
- Fixed 200kHz switching frequency
- Analog and PWM dimming
- 0.198V Reference voltage
- 6μA Shutdown mode
- No minimum number of LEDs required
- Stable with low ESR output ceramic capacitors
- Cycle-by-Cycle over-current protection
- Thermal shutdown protection
- Open strings protection
- Output short-circuit protection
- Available in a SOIC8EP package
Applications
- General LED illumination
- LCD Backlight panels
- Notebook computers
- Automotive internal lighting
- Portable device
PCB Layout
Schematic
公開: 2022-05-06
| 更新済み: 2022-05-13
