Monolithic Power Systems (MPS) EVL2491N-QB-00A Evaluation Board
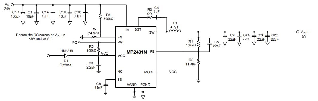
Monolithic Power Systems (MPS) EVL2491N-QB-00A evaluation board is designed to demonstrate the capabilities of the MP2491N high-voltage step-down converter. This MP2491N achieves a 6A continuous output current (IOUT) with excellent load and line regulation across a wide input supply range. The Constant-On-Time (COT) control provides a fast transient response, easy loop design, and tight output regulation. This EVL2491N-QB-00A evaluation board features Over-Current Protection (OCP), current limiting with hiccup mode, output Over-Voltage Protection (OVP), and thermal shutdown. The EVL2491N-QB-00A evaluation board operates at 16V to 32V input voltage range, 540kHz switching frequency, and offers 6A maximum output current.Features
- Fast transient response
- Easy loop design
- Tight output regulation
- Over-Current Protection (OCP)
- Current limiting with hiccup mode
- Output Over-Voltage Protection (OVP)
- Thermal shutdown
Specifications
- 16V to 32V input voltage range
- 540kHz switching frequency
- 6A maximum output current
- 5V output voltage
- 91.9% typical efficiency
- 94.7% peak efficiency
Schematic Diagram
公開: 2023-10-18
| 更新済み: 2023-11-03
