Monolithic Power Systems (MPS) EVQ3362-J-00A LED Driver Evaluation Board
Monolithic Power Systems (MPS) EVQ3362-J-00A LED Driver Evaluation Board is a demonstration and development platform for the AEC-Q100 Grade 1 qualified MPQ3362 Boost LED Driver. The MPQ3362 is a fixed-frequency driver for low-current and high-current boost applications. The low 0.2V feedback voltage offers higher efficiency in white LED driver applications. The device regulates the output voltage up to 36V with an efficiency as high as 95%. Current mode regulation and external compensation components allow the MPQ3362 control loop to be optimized across a wide variety of input voltages.Features
- Pre-mounted MPQ3362 in a compact TSOT23-8 package
- 3V to 36V input voltage (VIN)
- <40V output voltage (VOUT)
- 200mA LED current (ILED)
- 1 LED string load
- 6.35cm x 6.35cm x 1.0cm PCB
The Monolithic Power Systems (MPS) EVQ3362-J-00A LED Driver Evaluation Board features a pre-mounted MPQ3362 in a compact TSOT23-8
package. The Evaluation Board provides an example application circuit, allowing rapid prototyping when incorporated into existing designs.
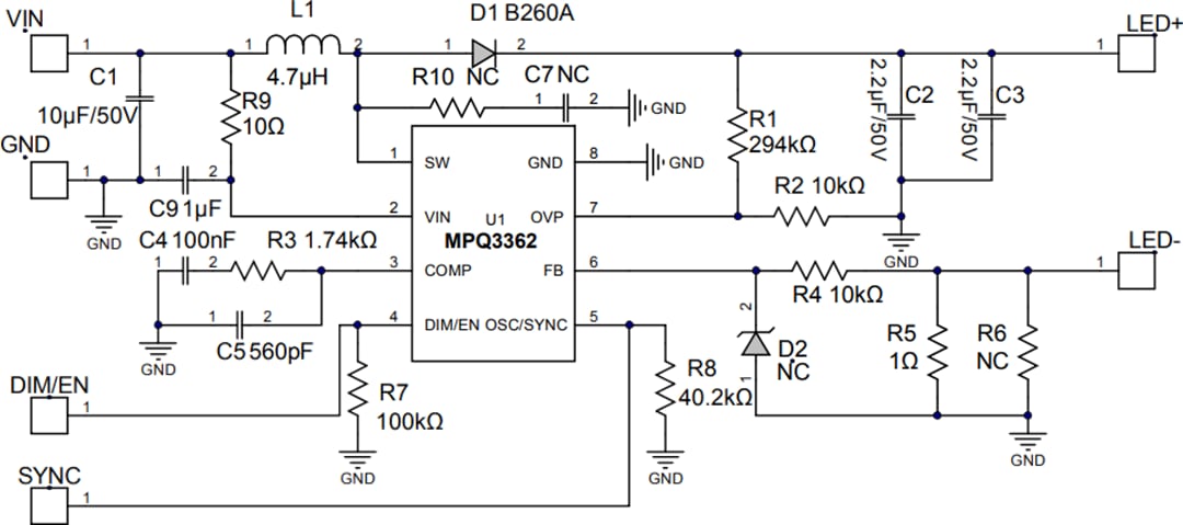
Schematic Diagram
公開: 2021-08-18
| 更新済み: 2022-03-11
