Monolithic Power Systems (MPS) MP2615D 1-Cell Li-Ion Battery Charger
Monolithic Power Systems (MPS) MP2615D 1-Cell Li-Ion Battery Charger is a monolithic switching charger designed for 1-cell lithium-ion or lithium-polymer battery packs with built-in power MOSFETs. The device achieves up to 2A of charge current (ICC), which can be configured through an accurate current sense resistor spanning the entire input voltage (VIN) range.The MPS MP2615D regulates the charge current and battery-full voltage (VBATT_FULL) using two control loops to complete a highly accurate constant current (CC) charge and constant-voltage (CV) charge. With constant-off-time (COT) mode control, a 99% duty cycle is reached when the battery voltage (VBATT) is close to VIN. This process maintains the charge current at a relatively high level. The battery temperature and charging status are continuously monitored for each condition. Two status monitor output pins indicate the battery charging and input power status.
The MP2615D is housed in a QFN-16 (3mm x 3mm) package and features internal reverse-blocking protection.
Features
- 4.5V to 18V operating Input Voltage (VIN) range
- Up to 99% duty cycle operation
- Up to 2A Configurable Charging Current (ICC)
- ±0.75% battery-full voltage (VBATT_FULL) accuracy
- 4.05V/4.13V VBATT_FULL
- No charge when Battery Voltage (VBATT) <2.1V
- Fully integrated power switches
- Internal loop compensation
- No external reverse-blocking diode is required
- Preconditioning for fully depleted battery
- Charging operation indicator
- Configurable safety timer
- Thermal shutdown protection
- Cycle-by-cycle Over-Current Protection (OCP)
- Battery temperature monitor and protection
- Available in a QFN-16 (3mm x 3mm) package
Applications
- Smartphones
- Portable handheld solutions
- Portable media players
TYPICAL APPLICATION
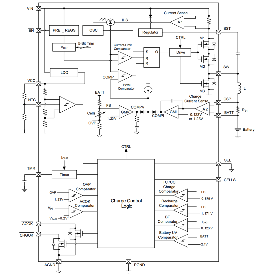
FUNCTIONAL BLOCK DIAGRAM
公開: 2025-03-12
| 更新済み: 2025-03-21
