Monolithic Power Systems (MPS) MP2700 1-to-2-Cell 26V/1A Linear Chargers

Monolithic Power Systems (MPS) MP2700 1-to-2-Cell 26V/1A Linear Chargers are for 1-cell to 2-cell Li-ion, Li-polymer, and LiFePO4 batteries, as well as 2-cell to 6-cell NiMH batteries. The MP2700 components can sustain a voltage of up to 26V. The MP2700 measures the battery voltage (VBATT) and automatically charges the battery in four phases: trickle charge, pre-charge, constant-current (CC) fast charge, and constant-voltage charge. When the battery is charged to full voltage, the charge current decreases slowly due to the internal battery resistance. The MP2700 automatically terminates the charging when the charge current drops below the termination current (ITERM) threshold. After termination, the MP2700 can recharge the battery automatically once VBATT drops below the recharge threshold.

Throughout the entire charge cycle, the MPS MP2700 monitors the chip junction temperature (TJ). When TJ exceeds a set threshold, an internal temperature regulation loop helps reduce the charge current to prevent TJ from rising further. The linear chargers provide a dedicated ISET pin to set the constant-current fast charge current (ICC) by connecting a resistor between ISET and the ground. The MP2700 also provides a USBM pin to set the input current limit (IIN_LIM) prior to setting ICC. In addition, the device also has a minimum input voltage limit (VIN_LIM) to reduce ICC when the input power is overloaded.

The WLCSP-8 (1.05mm x 1.6mm) packaged MP2700 has robust protection features, including input over-voltage protection (OVP),  battery OVP, a charge safety timer, and battery temperature protection compliant with JEITA standard. The MP2700 devices provide an open-drain pin to indicate charge status. The CHG pin indicates several charging states, including charging, termination, and fault events. The MP2700 also has flexible one-time programmable (OTP) memory to configure various charge parameters.

Features

  • Up to 26V of sustainable voltage
  • Up to 1A of charge current configurable via the ISET pin
  • ISET pin Short-Circuit Protection (SCP)
  • Additional input current limit (IIN_LIM) setting via the USBM pin
  • Configurable pre-charge current (IPRE)
  • Configurable termination current (ITERM) threshold
  • One-Time Programmable (OTP) memory selection for three levels of the minimum input voltage limit (VIN_LIM)
  • OTP selection for battery-full voltage from 2.4V to 4.5V per cell
  • 0.5% battery regulation voltage accuracy
  • OTP selection for 1-cell or 2-cell batteries
  • Integrated chip junction temperature (TJ) regulation
  • Battery temperature protection compliant with JEITA standard
  • 100nA battery leakage current in shutdown mode
  • Down to 3mA ITERM
  • Charge status and fault indication
  • Integrated charge safety timer
  • OTP for miscellaneous parameters
  • Provides option for charging 2-cell to 6-cell NiMH batteries
  • Compatible with LiFePO4 battery
  • Available in a compact WLCSP-8 (1.05mm x 1.6mm) package

Applications

  • Headphones
  • Wearable devices
  • Emergency calls

Specifications

  • 0.5W maximum continuous power dissipation at +25°C
  • Up to 13.5V supply voltage input
  • Up to 1A input current
  • Up to 9V battery voltage
  • +150°C maximum junction temperature
  • -40°C to +125°C operating junction temperature range
  • ESD ratings
    • 1.5kV Human Body Model (HBM)
    • 750V Charged-Device Model (CDM)

Typical Application

Application Circuit Diagram - Monolithic Power Systems (MPS) MP2700 1-to-2-Cell 26V/1A Linear Chargers

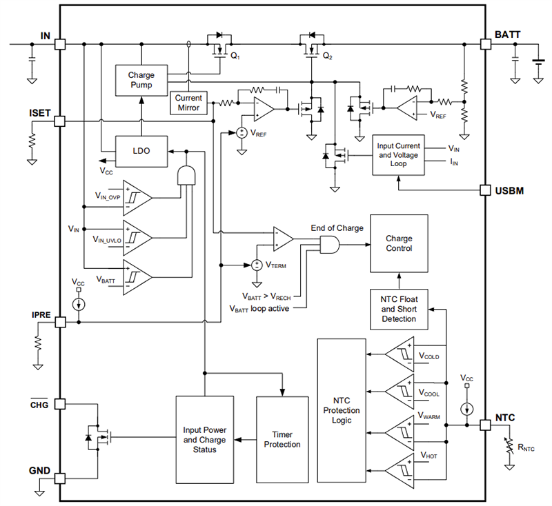
Block Diagram

Block Diagram - Monolithic Power Systems (MPS) MP2700 1-to-2-Cell 26V/1A Linear Chargers
公開: 2024-08-07 | 更新済み: 2024-08-29