Monolithic Power Systems (MPS) MP3414E Synchronous Step-Up Converters
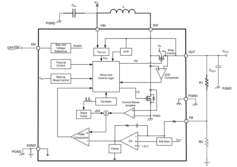
Monolithic Power Solutions (MPS) MP3414E Synchronous Step-Up Converters are high-efficiency, current-mode, switching voltage regulators with output disconnect. MP3414E offers start-up from an input voltage as low as 0.8V, inrush current limiting, and short-circuit protection (SCP). The TSOT23-8 packaged devices feature an integrated power MOSFET that supports up to 4V output voltage (VOUT) and up to 1.8A of peak current (IPEAK). A fixed 1MHz switching frequency (fSW) allows for smaller external components. Internal compensation and soft start (SS) reduce the external component count, providing a compact solution.An integrated, P-channel synchronous rectifier improves efficiency and eliminates the need for an external Schottky diode. If the MP3414E shuts down, then the P-channel MOSFET disconnects the output from the input. Output disconnect allows the complete discharge of the output enabling the 1μA supply current in shutdown mode (ISD).
Features
- Optimized performance with MPS MPL-AL4020 inductor series
- Up to 96% efficiency
- 0.8V low start-up voltage
- 0.6V to 4V input voltage range
- 1.8V to 4V output voltage range
- Internal synchronous rectifier
- 1MHz fixed switching frequency
- 34µA quiescent current, 40µA maximum
- 1µA shutdown current, 2µA maximum
- True output disconnect from the input
- Down mode
- Small external components
- Inrush current limiting
- Internal soft start
- Over-voltage and short-circuit protection
- Available in a TSOT23-8 package
Applications
- Battery-powered products
- Personal medical devices
- Portable media players
- Wireless peripherals
- Handheld computers and smartphones
Specifications
- Recommended operating conditions
- 0.8V to 4V start-up range
- 0.6V to 4V input range
- 1.8V to 4V output range
- -40°C to +125°C operating junction temperature range
- 2.19W continuous power dissipation at +25°C
- 34µA typical quiescent current, 40µA maximum
- 1µA typical shutdown current, 2µA maximum
- 0.4V to 0.6V under-voltage lockout threshold
- 0.85MHz to 1.15MHz switching frequency
- 1.191V to 1.229V feedback voltage range
- 1nA typical feedback current, 50nA maximum
- 0.75A typical start-up current limit
- +150°C typical thermal shutdown
- +20°C typical hysteresis
- ESD ratings
- 2000V Human Body Model (HBM)
- 1500V Charged Device Model (CDM)
Typical Application
Block Diagram
公開: 2023-01-19
| 更新済み: 2023-02-21
