Monolithic Power Systems (MPS) MP4248 Buck-Boost Converters
Monolithic Power Systems (MPS) MP4248 Buck-Boost Converters offer two integrated low-side MOSFETs (LS-FETs) and are ideal for USB power delivery (PD) applications. The MP4248 achieves up to 140W of peak output power at a specific input voltage (VIN) range with exceptional efficiency. The MP4248 works with external USB PD controllers through the I2C interface. The I2C interface and one-time programmable (OTP) memory supply flexibility for configurable features.Fault condition protections comprise constant current (CC) current limiting with a high-side (HS) current sense, output over-voltage protection (OVP), and thermal shutdown (TSD).
The MPS MP4248 needs a minimal number of readily available, standard external components and is housed in a QFN-20 (3mm x 5mm) package.
Features
- IEC62368-1 certified
- 140W buck-boost converter with integrated low-side MOSFETs (LS-FETs)
- Integrated gate driver for high-side MOSFETs (HS-FETs)
- Configurable input UVLO
- 3.6V to 36V start-up input voltage range
- 1V to 36V Output Voltage (VOUT) range with 1% accuracy
- Supports 2.8V falling VIN when VOUT > 3.5V
- Up to 98% peak efficiency
- I2C-configurable VREF range of 0.1V to 2.147V with 1mV resolution
- Accurate output CC current limit of ±5%, supports High-Side (HS) current sense
- Accurate Output Current Monitor (IMON)
- Meets USB PD 3.1 EPR AVS and PPS specification
- Selectable 280kHz, 420kHz, and 580kHz Switching Frequency (fSW)
- Selectable forced PWM mode or automatic PFM/PWM mode
- Output bias VCC LDO for higher efficiency
- Line drop compensation via RSENS
- I2C, alert, and OTP memory
- EN shutdown passive discharge
- Output OCP, OVP, and thermal shutdown protection
- Available in a QFN-20 (3mm x 5mm) package
Applications
- USB Type-C® and USB Power Delivery (PD)
- USB Type-C, USB Type-A communication interface, car charger
- USB Type-C PD monitors and docking stations
- Wireless charging
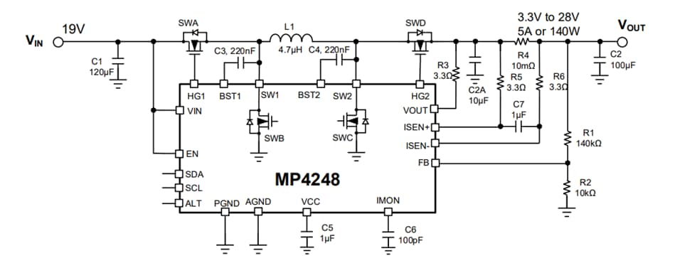
TYPICAL APPLICATION
公開: 2025-02-28
| 更新済み: 2025-03-13
