Monolithic Power Systems (MPS) MP6653 Single-Phase BLDC Motor Drivers
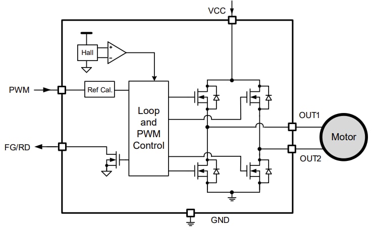
Monolithic Power Systems (MPS) MP6653 Single-Phase Brushless DC (BLDC) Motor Drivers with integrated power MOSFETs and an embedded Hall sensor offer selectable FG and RD outputs. These drivers drive single-phase BLDC motors with up to 1.2A of peak output current across a 5.5V to 32V input voltage range. The MP6653 motor drivers control the motor speed through the Pulse-Width Modulation (PWM) signal or DC voltage on the PWM pin. These drivers include a rotational speed detector that is an open-drain output.The MP6653 motor drivers feature automatic reverse current blocking, 24kHz PWM output frequency, configurable soft-start time, configurable Hall lead/ lag angle, Over-Voltage Protection (OVP), and Short-Circuit Protection (SCP). These drivers are available in TSOT23-6-SL and TSOT23-6-L packages. The MP6653 drivers are used in cooling fans, general fans, and industrial cooling fans.
Features
- 5.5V to 32V operating input voltage (VIN) range
- On-chip Hall sensor
- Selectable FG and RD outputs
- Integrated MOSFETs (High-side-FET + low-side-FET = 960mΩ)
- 24kHz PWM output frequency
- Supports 50Hz to 100kHz Pulse-Width Modulation (PWM) input frequency or DC input
- Starting duty set with hysteresis
- Selectable open-loop or closed-loop
- Speed control
- Soft commutation
- Configurable soft-start time
- Configurable Hall lead/lag angle
- Automatic reverse current blocking
- Configurable current limit (ILIMIT)
- Short-Circuit Protection (SCP)
- Over-Voltage Protection (OVP)
- Under-Voltage Lockout (UVLO)
- Over-Current Protection (OCP)
- Thermal shutdown
- Standby mode
- Available in TSOT23-6-SL and TSOT23-6-L Packages
Applications
- Cooling fans
- General fans
- Industrial cooling fans
Functional Block Diagram
Typical Application Circuit
公開: 2025-03-17
| 更新済み: 2025-03-21
