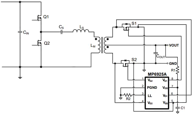
Monolithic Power Systems (MPS) MP6925AGS-x Dual-LLC Synchronous Rectifiers
Monolithic Power Systems (MPS) MP6925AGS-x Dual-LLC Synchronous Rectifiers with improved noise immunity offer a fast turn-off feature that enables both continuous conduction mode (CCM) and discontinuous conduction mode (DCM). These ICs drive two N-channel MOSFETs, regulate the forward voltage drop (VFWD) to 45mV, and turn the MOSFETs off before the switching current goes negative. The MP6925AS-x rectifiers feature light-load functionality to latch off the gate driver under light-load conditions, limiting the current below 175μA. The series is compatible with Energy Star and supports high-side and low-side rectification. MPS MP6925AGS-x rectifiers require minimal external components and come in an SOIC-8 package with 4.2V to 35V operating voltage and -40°C to +125°C operating temperature range. Applications include AC/DC adapters, PC power supplies, LCD and LED TVs, and isolated DC/DC power converters.Features
- Works with standard and logic-level MOSFETs
- Compatible with Energy Star
- 35ns fast turn-off total delay
- Available in a SOIC-8 package
- 175µA low quiescent current in a light-load mode
- Supports CCM, critical conduction mode (CrCM), and DCM operation
- Supports high-side and low-side rectification
Applications
- AC/DC adapters
- PC power supplies
- LCD and LED TVs
- Isolated DC/DC power converters
Specifications
- 500kHz switching frequency
- 4.2V to 35V VDD operating voltage range
- -40°C to +125°C operating temperature range
- -55°C to +150°C storage temperature range
Application Circuit
Functional Block Diagram
Additional Resources
公開: 2021-01-03
| 更新済み: 2024-09-10
