Monolithic Power Systems (MPS) MP8009 Flyback/Forward Controllers
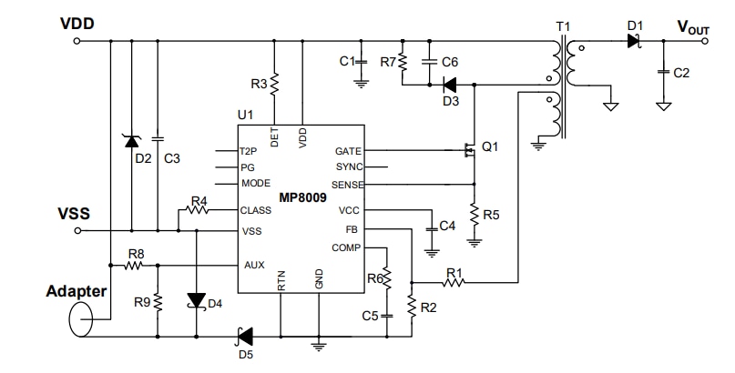
Monolithic Power Systems (MPS) MP8009 Flyback/Forward Controllers are integrated IEEE 802.3af/at PoE compliant powered device (PD) power supply converters. The MP8009 interface comprises all IEEE 802.3af/at functions, including detection, 1-event and 2- event classification, 120mA inrush current limit, 840mA operation current limit, and a 100V hot-swap MOSFET.The MPS MP8009 Flyback/Forward Controllers are a space-saving isolated solution with primary-side regulation (PSR) for flyback applications and high-efficiency secondary-side regulation (SSR) for active clamped forward applications.
The MP8009 delivers a front-end solution for PoE PD applications with minimal external components. The device offers Hiccup Protection for Overload Protection (OLP), Short-Circuit Protection (SCP), Over-Voltage Protection (OVP), and Thermal Shutdown.
The MP8009 is housed in a QFN-28 (4mm x 5mm) package with a 250kHz fixed switching frequency.
Features
- Compatible with 802.3af/at specifications
- 100V, 0.48Ω PD Integrated pass switch
- 840mA PD Operation current limit
- Supports >8.5V auxiliary adapter supply
- Supports flexible topology design:
- Primary-Side Regulation (PSR) for flyback applications
- Secondary-Side Regulation (SSR) for flyback applications
- SSR for Active clamp forward applications
- 120mA PD Inrush current
- 2A GATE and 0.8A SYNC drivers
- 160mV Switching current-sense limit
- Output diode compensation in PSR mode
- 250kHz Fixed switching frequency
- EMI Reduction with frequency dithering
- Available in a QFN-28 (4mm x 5mm) package
Applications
- IEEE 802.3af/at-Compliant devices
- Security cameras
- Video telephones
- WLAN Access points
- Internet-of-Things (IoT) devices
Videos
Typical Application Circuit
Efficiency Chart
公開: 2022-02-07
| 更新済み: 2022-08-10
