Monolithic Power Systems (MPS) MP8770C Step-Down Converter with Forced CCM
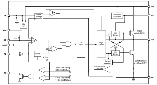
Monolithic Power Systems (MPS) MP8770C Step-Down Converter with forced continuous conduction mode (CCM) is a fully integrated, high-frequency, synchronous rectified step-down switch-mode converter with internal power MOSFETs. This synchronous converter provides a compact solution to achieve an 8A continuous output current with excellent load and line regulation over a wide input range. The MP8770C converter from MPS offers fast load transient response, easy loop designs, and tight output regulation using constant on-time (COT) control operation. Protections include overcurrent (OCP), short circuit (SCP), undervoltage (UVP), and thermal shutdown. The MP8770C step-down converter uses synchronous mode operation for higher efficiency over the output current load range and comes in a space-saving 3mm x 3mm QFN-16 package.Features
- 3V to 17V wide operating input range
- 8A output current
- Low 22mΩ/10mΩ RDS(ON) internal power MOSFETs
- 100μA quiescent current
- Output adjustable from 0.6V
- High-efficiency synchronous mode operation
- Pre-biased start-up
- Forced PWM operation
- Fixed 700kHz switching frequency
- External programmable soft-start time
- EN and power good for power sequencing
- Built-in protections
- SCP
- OCP and hiccup mode
- UVP
- Thermal shutdown
- QFN-16 (3mm x 3mm) package
Applications
- Security cameras
- Portable devices
- Digital set-top boxes
- Flat-panel televisions and monitors
- General purpose
- xDSL devices
Block Diagram
Typical Application Diagram
公開: 2020-06-09
| 更新済み: 2024-08-26
