Monolithic Power Systems (MPS) MPM3593 Synchronous Step-Down Module
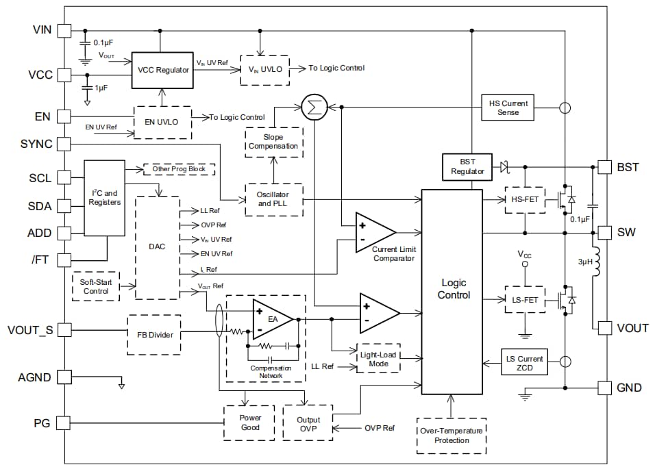
Monolithic Power Systems (MPS) MPM3593 Synchronous Step-Down Module is a high-frequency and rectified module. This module consists of an I2C control interface and a multi-page One-Time Programmable (OTP) memory. The MPM3593 step-down module achieves up to 3A of continuous output current (IOUT), with excellent load and line regulation across a wide input voltage (VIN) range. This module is designed to support a 0.8V to 12V output voltage (VOUT) that can be adjusted on the fly via an I2C serial interface. The MPM3593 step-down module integrates an internal High-Side MOSFET (HS-FET) and Low-Side MOSFET (LS-FET) to achieve high efficiency without requiring an external Schottky diode.The MPM3593 step-down module offers full protection features like Under-Voltage Lock Out (UVLO), Over-Voltage Protection (OVP), Over-Current Protection (OCP), and Over-Temperature Protection (OTP). This module features current mode operation that provides a fast transient response and eases loop stabilization. The MPM3593 step-down module is available in a QFN-41 (6mm x 8mm) package. Typical applications include industrial power systems, automotive power systems, and telecommunication systems.
Features
- Configurable parameters via the I2C interface include:
- 0.8V to 12V VOUT range
- Switching frequency (fSW)
- Compensation network
- Slope compensation
- Enable (EN) threshold
- Input UVLO threshold
- PG threshold
- AAM mode and CCM selection
- Light-load mode threshold
- SCP mode selection
- Current limit threshold
- OVP mode selection
- Input and output OVP threshold
- Switching slew rate
- Output slew rate (SS time, tSS)
- SYNC input and output selection
- Phase shift
- Frequency dithering for low-EMI operation
- Wide 3.5V to 45V operating VIN range
- 3A continuous output current (IOUT) at VOUT ≤ 5V and 2A continuous IOUT at VOUT ˃ 5V
- 12V VOUT at VIN ≤ 24V and 8V VOUT at VIN ˃ 24V
- High-efficiency and synchronous mode module
- Power Good (PG) and fault indications
- Over-Voltage Protection (OVP), Over-Current Protection (OCP), and Over-Temperature Protection (OTP)
- Multi-page One-Time Programmable (OTP) memory for permanent storage
- Configurable address via resistor
- Available in a QFN-41 (6mm x 8mm) package
Applications
- Industrial power systems
- Automotive power systems
- Telecommunication systems
Typical Application Circuit Diagram
Block Diagram
公開: 2024-06-04
| 更新済み: 2024-06-11
