Monolithic Power Systems (MPS) MPM3632S High-Frequency DC-DC Regulators
Monolithic Power Systems (MPS) MPM3632S High-Frequency DC-DC Regulators are synchronous, rectified, step-down, mini-module regulators with built-in power MOSFETs, an inductor, and two capacitors. The series offers a compact solution with only input and output capacitors to achieve a 3A continuous output current with excellent load and line regulation over a wide input supply range. The MPM3632S regulators operate in a fixed 2.2MHz switching frequency with constant on-time (COT) control to provide fast load transient responses. Full protections include output overvoltage (OVP), overcurrent (OCP), and thermal shut-down. MPS MPM3632S High-Frequency DC-DC Regulators eliminate design and manufacturing risks while improving time to market. The MPM3632S devices come in a space-saving EC LGA-10 package with 3mm x 3mm x 1.45mm dimensions.Features
- Wide 4V to 18V operation input range
- Internally fixed soft-start time
- 0.5% accuracy output voltage
- 3A continuous output current
- 2.2MHz switching frequency
- Forced CCM mode
- Power good indicator
- Hiccup OCP
- Output OVP
- Fast transient response
- EC LGA-10 package with 3mm x 3mm x 1.45mm dimensions
Applications
- Server systems
- Distributed power systems
- Medical equipment
- Imaging equipment
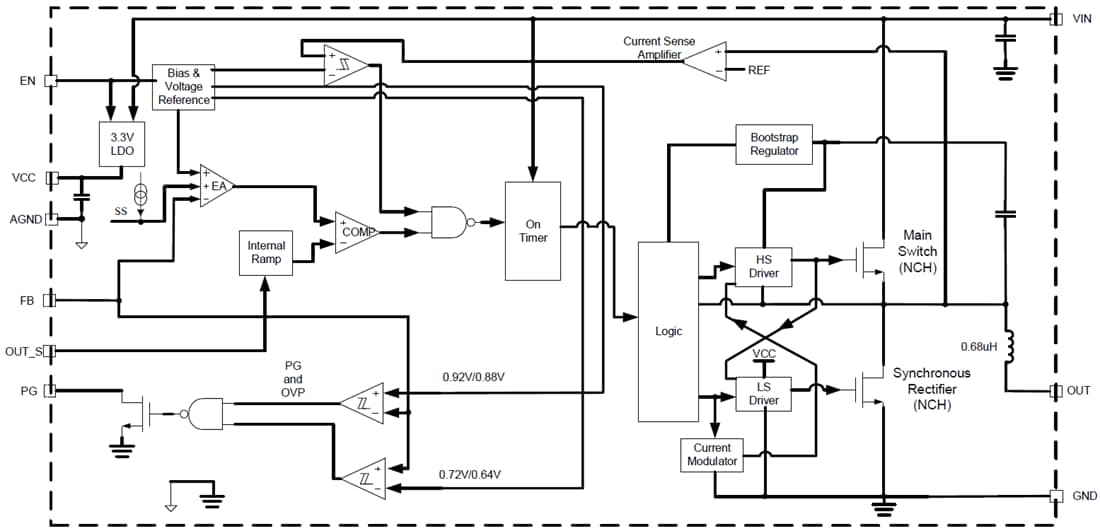
Functional Block Diagram
公開: 2020-04-08
| 更新済み: 2024-12-30
