Monolithic Power Systems (MPS) MPM3901 Synchronous Step-Down Power Modules
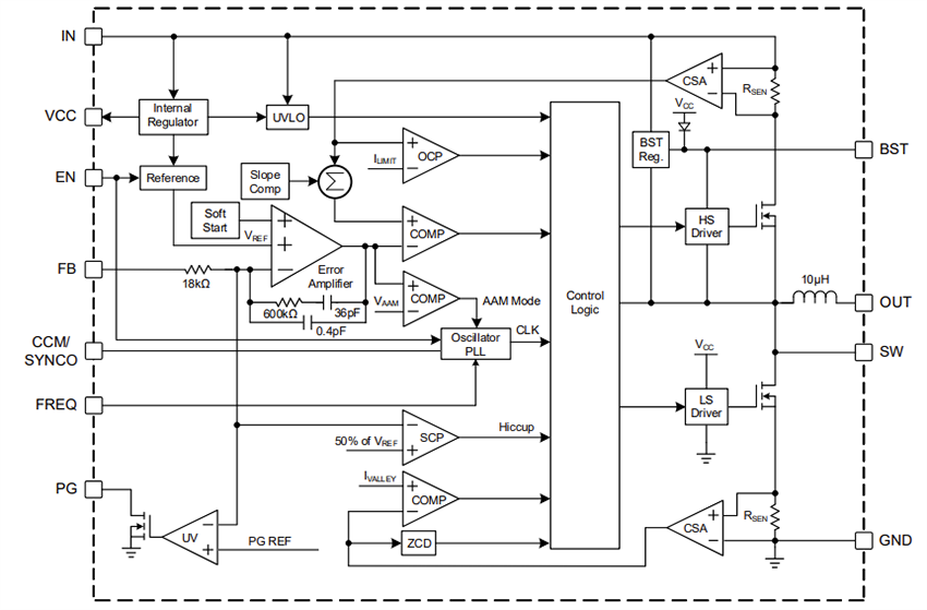
Monolithic Power Systems (MPS) MPM3901 Synchronous Step-Down Power Modules are easy-to-use, fully integrated, fixed-frequency, synchronous step-down power modules with a built-in inductor and power MOSFETs. The MPS MPM3901 modules can achieve up to 1A of continuous output current (IOUT) with peak current control for excellent transient responses. The AEC-Q100 qualified MPM3901 modules offer a wide 4.5V to 60V input voltage (VIN) range that accommodates a variety of step-down applications in 12V and 24V automotive battery input environments. The 2μA shutdown-mode quiescent current (IQ) makes the MPM3901 ideal for battery-powered applications.The QFN-19 (4mm x 6mm) packaged modules employ advanced asynchronous modulation (AAM) mode to achieve high efficiency under light-load conditions by reducing switching and gate driver losses. Additionally, the module includes built-in soft start, enable control, and power good indication. A high duty cycle and low-dropout mode are provided for automotive cold-crank conditions. With over-current protection (with valley current detection to avoid current runaway), short-circuit protection (with hiccup mode), and thermal shutdown, the MPM3901 ensures reliable operation in demanding conditions.
Features
- Designed for automotive applications
- 4.5V to 40V continuous operating VIN range
- Up to 60V input transient voltage for automotive load dump
- Up to 1A of continuous IOUT
- Low-dropout mode
- 90ns minimum on time (tON_MIN)
- -40°C to +150°C operating junction temperature range
- Available in AEC-Q100 Grade 1
- Increases battery life
- 2μA low shutdown mode current
- 40μA IQ
- Selectable AAM mode or FCCM at light loads
- High performance for improved thermals
- 250mΩ/45mΩ internal power MOSFETs
- Available in a QFN-19 (4mm x 6mm) package with wettable flanks
- Optimized for EMC/EMI
- Integrated power inductor
- Up to 2.2MHz configurable switching frequency (fSW)
- CISPR 25 Class 5 compliant
- High-efficiency synchronous mode control
- 180° out-of-phase SYNCO clock
- Feedback (FB) tolerance
- 1% at room temperature
- 2% at full temperature
- Internal 0.45ms Soft Start (SS)
- Power Good (PG) indicator
- Over-Current Protection (OCP)
- Self-Control Protector (SCP) with hiccup mode
- Thermal shutdown
- MPSafe™-compatible
Applications
- Automotive infotainment
- Automotive lamps and LEDs
- Automotive motor control
Typical Application
Functional Block Diagram
公開: 2025-04-22
| 更新済み: 2025-04-25
