Monolithic Power Systems (MPS) MPM4730 Buck-Boost Modules
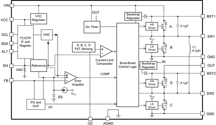
Monolithic Power Systems (MPS) MPM4730 Buck-Boost Modules are synchronous, four-switch integrated buck-boost modules with a 2.8V to 22V operating input voltage range. These modules regulate the output voltage with high efficiency and provide integrated VOUT scaling and output current limit functions. The MPM4730 modules include Constant-On-Time (COT) control in buck mode, constant-off-time control in boost mode for fast load transient response, and smooth buck-boost mode transients. These modules feature automatic Pulse-Frequency Modulation (PFM)/Pulse-Width Modulation (PWM) or forced PWM switching modes. The MPM4730 modules are available in an ECLGA-18 (3mm x 3mm x 1.86mm) package. Typical applications include server Power Supply Units (PSUs) and buck-boost bus supplies.Features
- 2.8V to 22V operating input voltage range
- 0.08V to 1.637V reference voltage (VREF) range with 0.8mV resolution via the I2C (default 1V VREF)
- Configurable output voltage (VOUT) via the FB pin
- 1A maximum output current (IOUT)
- 500kHz/750kHz selectable switching frequency (fSW)
- Output Over-Voltage Protection (OVP) and Short-Circuit Protection (SCP) with hiccup mode
- Over-Temperature Warning (OTW) and shutdown
- I2C interface with ALT pin
- One-Time Programmable (OTP) Non-Volatile Memory (NVM)
- I2C-configurable Pulse-Frequency Modulation (PFM)/Pulse-Width Modulation (PWM) mode and Soft Start (SS)
- Configurable EN shutdown discharge
- Available in an ECLGA-18 (3mm x 3mm x 1.86mm) package
Applications
- Server Power Supply Units (PSUs)
- Buck-boost bus supplies
Typical Application Circuit Diagram
Block Diagram
Dimension Diagram
公開: 2024-06-24
| 更新済み: 2024-06-28
