Monolithic Power Systems (MPS) MPQ1922 Automotive H-Bridge Gate Drivers
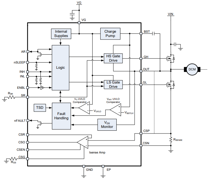
Monolithic Power Systems (MPS) MPQ1922 Automotive H-Bridge Gate Drivers are designed for driving two N-channel power MOSFETs with up to 3A source and 4A sink current capability. These devices are single-channel and support up to 100V output supply voltages. The MPQ1922 features configurable slew rate control, FET desaturation protection, adjustable dead-time control, Under-Voltage Lockout (UVLO), and thermal shutdown. The half-bridge gate drivers are suitable for motor driver applications, automotive pumps, fans, superchargers and actuators, power drills, and e-bikes. The MPQ1922 is AEC-Q-100 qualified and available in a QFN-22 (4mm x 5mm) package with an exposed thermal pad.Features
- Supports 100V supply operation
- 3A source, 4A sink gate drive current
- Internal charge pump and auto-refresh for High-Side (HS) gate drive
- Integrated current-sense amplifier
- Low-Power sleep mode
- Programmable controlled slew rate
- Desaturation protection of external MOSFETs
- Thermal shutdown
- Under-Voltage Lockout (UVLO)
- Fault indication output
- Thermally enhanced surface-mount package
- Available in a QFN-22 (4mmx5mm) package with wettable flank
- Available in AEC-Q100 grade 1
Applications
- Brushless DC (BLDC) Motor and Permanent Magnet Synchronous Motor (PMSM) drives
- High-current brushed DC motor drives
- Automotive pumps, fans, superchargers, and actuators
- Power drills
- E-bikes
Typical Application Circuit Diagram
Functional Block Diagram
MPQ1922 PCB Layout
公開: 2022-06-03
| 更新済み: 2022-08-16
