Monolithic Power Systems (MPS) MPQ3326A 16-Channel LED Drivers
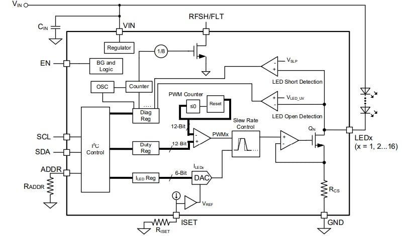
Monolithic Power Systems (MPS) MPQ3326A 16-Channel LED Drivers operate from a wide 4.5V to 16V input voltage (VIN) range. These drivers apply 16 internal current sources in each LED string terminal. The LED current (ILED) of each channel is set by an external current-setting resistor with a maximum current of 80mA per channel. The MPQ3326A drivers integrate a serial interface with up to 10 configurable-addresses via external resistors, supporting up to 10 cascaded ICs to drive the LED arrays. Each channel can be enabled or disabled using the serial interface. The AEC-Q100 qualified MPQ3326A LED drivers support separate Pulse-Width Modulation (PWM) dimming and analog dimming for each LED channel. Typical applications include automotive lights, automotive displays, instrument clusters, and general industrial displays.Features
- Wide 4.5V to 16V input voltage (VIN) range
- 16 channels, 80mA/Channel
- LED Current (ILED) configured via an external resistor
- 6-bit analog dimming for each channel
- 12-bit Pulse-Width Modulation (PWM) dimming for each channel
- Selectable 220Hz, 250Hz, 280Hz, or 330Hz PWM dimming frequency (fPWM)
- Refresh signal output
- Serial interface
- 10 addresses configurable via an external resistor
- Configurable ILED slew rate
- 40μs phase shift
- Fault indicator
- LED open protection
- LED short protection with configurable threshold
- Under-Voltage Lockout (UVLO) protection
- Over-Temperature Protection (OTP)
- Available in a QFN-24 (4mmx4mm) package
- Available in a wettable flank package
- Available in AEC-Q100 Grade 1
Applications
- Automotive lights
- Automotive displays
- Instruments clusters
- General industrial displays
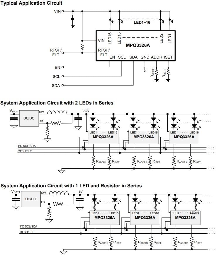
Typical Application Circuit
Functional Block Diagram
Videos
公開: 2023-09-11
| 更新済み: 2023-09-26
