Monolithic Power Systems (MPS) MPQ3414B Step-Up Converters w/ Output Disconnect
Monolithic Power Systems (MPS) MPQ3414B Step-Up Converters w/ Output Disconnect are designed to operate from an input voltage as low as 1.8V. These step-up converters also provide inrush current limiting and output Short-Circuit Protection (SCP). The MPQ3414B step-up converters feature an integrated P-channel synchronous rectifier that improves efficiency and eliminates the need for an external Schottky diode. These step-up converters have a fixed switching frequency of 2.2MHz that allows for the use of small external components. The MPQ3414B step-up converters also offer internal compensation and Soft Start (SS) which reduces the number of external components. Typical applications include single-cell Li-ion backup batteries and automotive secondary regulation.Features
- 2.8V to 4V input voltage (VIN) range
- Up to 5V output voltage (VOUT)
- Up 0.5A output current (IOUT)
- Internal synchronous rectifier
- 2.2MHz fixed switching frequency (fSW)
- 52μA Quiescent current (IQ)
- <1μA shutdown current (ISD)
- Output disconnect
- Up to 85% efficiency
- Internal compensation, inrush current limiting, and internal Soft Start (SS)
- Small external components
- Over-Voltage Protection (OVP), Short-Circuit Protection (SCP), and Over-Temperature Protection (OTP)
- Available in a TSOT23-8 package
- Available in AEC-Q100 Grade 1
Applications
- Single-cell Li-ion backup batteries
- Automotive secondary regulation
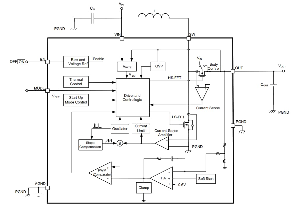
Block Diagram
Typical Application Circuit
Efficiency vs. Load Current
公開: 2023-04-06
| 更新済み: 2023-04-17
