Monolithic Power Systems (MPS) MPQ3431A-AEC1 Synchronous Boost Converters
Monolithic Power Systems (MPS) MPQ3431A-AEC1 Synchronous Boost Converters are 450kHz, fixed-frequency, highly integrated boost converters with a wide 2.7V to 13V start-up voltage. The MPQ3431A supports up to 20W of load power from a single-cell battery with integrated low RDS(ON) power MOSFETs.The MPS MPQ3431A-AEC1 Synchronous Boost Converters utilize a constant-off-time (COT) control topology, which provides a fast transient response. The MODE pin allows the user to select pulse-skip mode (PSM), forced continuous conduction mode (FCCM), or ultrasonic mode (USM) under light-load conditions. The configurable input current limit provides accurate overload protection. The low-side MOSFET limits the cycle-by-cycle inductor peak current, and the high-side MOSFET eliminates the requirement for an external Schottky diode.
The Converters provide full protection features that include programmable input under-voltage lockout (UVLO) and overtemperature protection (OTP). The MPQ3431A is housed in a QFN-13 (3mm x 4mm) package.
Features
- Guaranteed industrial/automotive temp
- 2.7V to 13V Start-up voltage
- 0.8V to 13V Operation voltage
- Up to 16V Output voltage
- Supports 20W average power load and 40W peak power load from 3.3V
- Configurable input current limit
- 21.5A Internal switch current limit
- Integrated 6mΩ and 9.5mΩ power MOSFETs
- 95% Efficiency for 3.6V VIN to 9V/3A
- Selectable PSM, >23kHz USM, and FCCM under light-load conditions
- 450kHz Fixed switching frequency
- Adaptive COT for fast transient response
- External soft start and compensation pins
- Programmable UVLO and hysteresis
- 150°C Over-Temperature Protection (OTP)
- Available in a QFN-13 (3mmx4mm) package
- AEC-Q100 Qualified
Applications
- Automotive boost
- Super capacitors
- Backup batteries
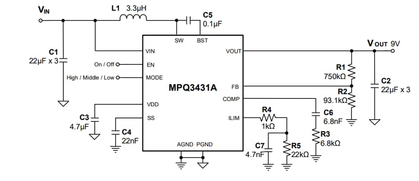
Typical Application
