Monolithic Power Systems (MPS) MPQ4469-AEC1 Switching Regulator
Monolithic Power Systems (MPS) MPQ4469-AEC1 Switching Regulator features an integrated internal high-side power MOSFET and 350kHz to 2.5MHz configurable frequency. This regulator provides up to 5A of highly efficient output current with current mode control for fast loop response. The MPQ4469-AEC1 switching regulator offers a 3.3V to 36V wide input range that accommodates a variety of step-down applications in automotive input environments. This switching regulator employs Advanced Asynchronous Modulation (AAM) mode that helps in achieving high efficiency in light-load conditions. This is done by scaling down the switching frequency to reduce switching and gate driving losses. Typical applications include automotive systems and industrial power systems.Features
- Internal 110mΩ high-side MOSFET
- Selectable in-phase or 180° out-of-phase
- Power good indicator
- Configurable soft-start time
- Low dropout mode
- Over-Current Protection (OCP) and Hiccup mode AAM at light load
- Available in a QFN-20 (4mm x 5mm) package
- AEC-Q100 Grade-1
Specifications
- 3.3V to 36V wide operating input range
- 5A continuous output current
- 1μA low shutdown mode current
- 10μA sleep mode Quiescent current
- 350kHz to 2.5MHz configurable switching frequency synchronize to the external clock
- 100ns minimum on time
Applications
- Automotive systems
- Industrial power systems
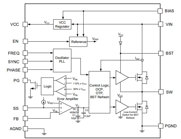
Block Diagram
Typical Application Circuit
Efficiency vs. Load Current
公開: 2021-03-01
| 更新済み: 2022-03-11
