Monolithic Power Systems (MPS) MPQ6541/MPQ6541A-AEC1ブラシレスDCモータードライバ
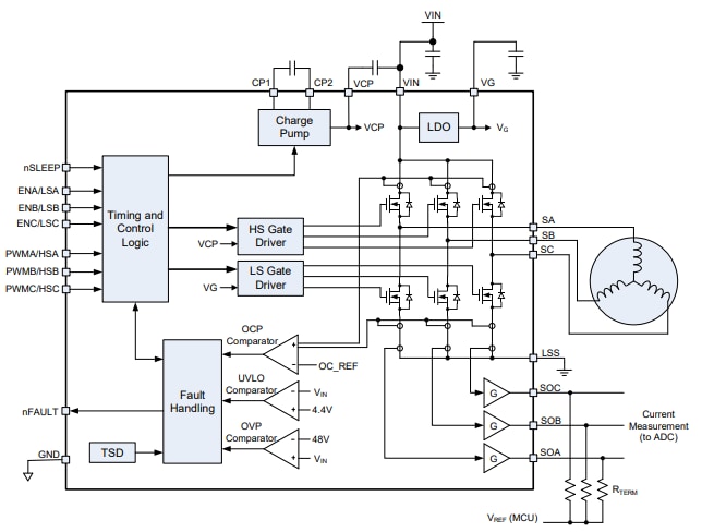
Monolithic Power Systems (MPS)MPQ6541/MPQ6541A-AEC1 3相ブラシレスDC (BLDC) モータードライバは、6つのNチャンネルパワーMOSFETで構成されている統合ハーフブリッジが特徴です。ゲート駆動電源2個、電流センスアンプ3台、プリドライバ6台が統合されています。MPQ6541/MPQ6541Aモータードライバには、個別の高圧側(HS) インプットと低圧側 (LS) インプットが統合されています。これらのMPQ6541/MPQ6541A-AEC1モータードライバには、ENBLおよび各ハーフブリッジのパルス幅変調(PWM) 入力が統合されています。MPQ6541/MPQ6541A-AEC1モータードライバには、内部充電ポンプが採用されており、高圧側MOSFETとトリクル充電回路のゲート駆動電源電圧を生成できます。これらのモータードライバは、AEC-Q100 グレード1でご用意があります。MPQ6541-AEC1/MPQ6541A-AEC1モータドライバは、自動同期整流、サーマルシャットダウン保護、過電流保護(OCP) 、低電圧ロックアウト(UVLO) が特徴です。これらのMPQ6541-AEC1/MPQ6541A-AEC1モータードライバは、4.75V ~ 40Vの電源電圧範囲、8Aの連続出力電流、2MHzのスイッチング周波数で動作します。MPQ6541-AEC1/MPQ6541A-AEC1モータードライバは、永久磁石同期モータ(PMSM) に使用されます。
特徴
- 3つの統合ハーフブリッジ・ドライバ
- MPQ6541-AEC1: PWMおよびENBL入力
- MPQ6541A-AEC1: HSおよびLS入力
- 100%負荷サイクル動作に対応している内部充電ポンプ
- 自動同期整流
- 低電圧ロックアウト(UVLO) および過電圧保護 (OVP)
- サーマルシャットダウン保護
- 過電流保護(OCP)
- 統合および双方向電流センスアンプ
- ウェッタブルフランク付きTQFN-26 (6mm x 6mm) パッケージでご用意あり
- AEC-Q100 グレード1でご用意あり
仕様
- 電源電圧範囲: 4.75V ~ 40V
- 8A 連続出力電流
- スイッチング周波数2MHz
- 連続電力損失:5.84W
- 動作接合部温度範囲: -40°C ~ 125°C
- 4mA自己消費電流
アプリケーション
- ブラシレスDC (BLDC) モータードライバ
- 永久磁石同期モータ (PMSM)
ブロック図
アプリケーション回路図
公開: 2024-01-18
| 更新済み: 2026-01-22
