Mpression ALT8471NISPM1215評価ボード
Mpression ALT8471NISPM1215評価ボードは、 ±12V出力マルチトポロジDC/DCで、LT8471パワーコントローラが搭載されており、デュアル2Aおよびシングル0.5A/50Aパワースイッチと統合されています。このリファレンスボードは、サウンドシステム、プログラマブルロジックコントローラ(PLC)、センサ搭載システム用に設計されています。Mpression ALT8471NISPM1215評価ボードは、バック、ブースト、フライバック モードをサポートしており、オペアンプ用の反転電力を設計するために広範な入力電圧に対処できます。特徴
- ±12V出力マルチトポロジDC/DC (LT8471パワーコントローラ搭載)
- デュアル2Aおよびシングル0.5A/50Aパワースイッチと統合
- 正と負の両方の出力を単一の入力レールから生成
- 2A一次チャンネルは、バック、ブースト、SEPIC、ZETA、フライバック、または反転DC/DCコンバータといったマルチトポロジに構成可能
- 100KHz ~ 2MHzの間でスイッチング周波数を設定可
- 逆相スイッチングによって入力リップルを低減
仕様
- ±12V出力用
- 入力電圧6V~36V
- 出力電流: 1.1mA
- ±15V出力用
- 入力電圧4.5V~26.4V
- 出力電流: 800mA
キット内容
- LT8471電源コントローラIC
- インダクタ
- ダイオード
- 抵抗
- コンデンサ
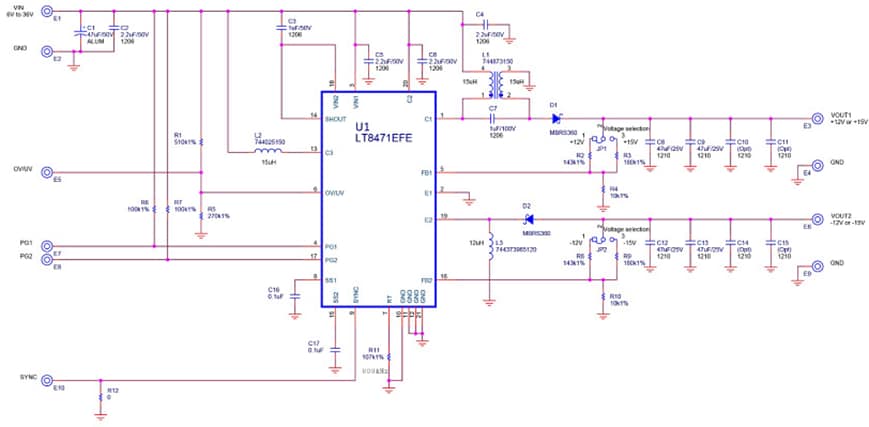
スキーム図
公開: 2020-05-31
| 更新済み: 2024-08-23
