Mpression ALT304594PM12評価ボード

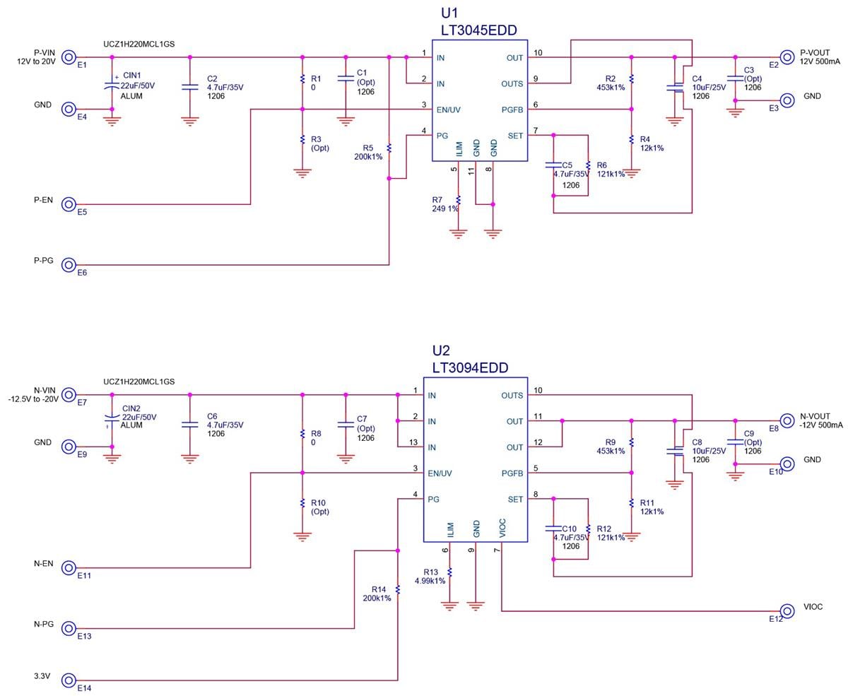
Mpression ALT304594PM12評価ボードは、オーディオ機器および小信号センサシステム用の低ノイズのリファレンスボードです。このリファレンスボードは、高精度・超低ノイズアナログ回路用に設計されています。Mpression ALT304594PM12評価ボードには、正側リニアレギュレータにLT3045、負側リニアレギュレータにLT3094が採用されています。これらのレギュレータは、超低ノイズ(10Hz ~ 100kHzで0.8μVRMS)および超高電源除去比(PSRR)が特徴で、高精度アナログ回路に最適です。

特徴

  • オーディオ機器および小信号センサシステム用の低ノイズのリファレンスボード
  • 高精度・超低ノイズアナログ回路用に設計済
  • 正の側のリニアレギュレータにLT3045、負の側のリニアレギュレータにLT3094を使用

仕様

  • 入力電圧範囲: 12.5V ~ 20V/-20V ~ -12.5V
  • ±12V出力電圧
  • 最大出力電流: 500mA

キット内容

  • 低ノイズ±12V出力LDO電源
  • 抵抗器
  • LT3045およびLT3094リニアレギュレータIC
  • コンデンサ

スキーム図

回路図 - Mpression ALT304594PM12評価ボード
公開: 2020-05-31 | 更新済み: 2024-08-23