Nexperia NEVB-NXU0x04UL評価用ボード
ネクスペリア (Nexperia) NEVB-NXU0x04UL 評価ボードは、NXU0x04 デュアルサプライ電圧レベル変換バッファを搭載した2層プリント回路基板(PCB)です。このボードは、各入力/出力ラインに直列レジスタと並列負荷を組み込むことによって、システムで使用されるネクスペリア(Nexperia)NXU0x04デバイスをシミュレーションします。出力イネーブル(OE) はジャンパで選択されVCCA、またはVCCB供給レールのいずれかまでプルアップできます。各入力は、低速/ノイズの多い入力信号に対応するシュミットトリガが特徴で、6.5MΩのプルダウンは浮動入力信号に対応しています。特徴
- NXU0x04 デュアル電源レベルシフトデバイスを搭載
- 各入出力ラインに直列抵抗と並列負荷を組み込むことにより、システムで使用されているデバイスをシミュレート
- 各入力に以下の機能を搭載:
- 低速またはノイズの多い入力信号に対応するシュミットトリガ
- フローティング入力信号に対応する6.5MΩのプルダウン
- 出力イネーブル(OE)はジャンパで選択され、VCCAまたはVCCBのいずれかの電源レールにプルアップ
- サポート
- GPIOインターフェイス用NEVB-NXU0104UL
- 4線式UARTインターフェイス用NEVB-NXU0204UL
- SPIインターフェイス用NEVB-NXU0304UL
アプリケーション
- 汎用I/Oレベル変換
- UART、SPI、JTAGプロトコルとしてプッシュプル電圧変換をサポート
- 低速またはノイズの多い環境や入力信号
- コンシューマー
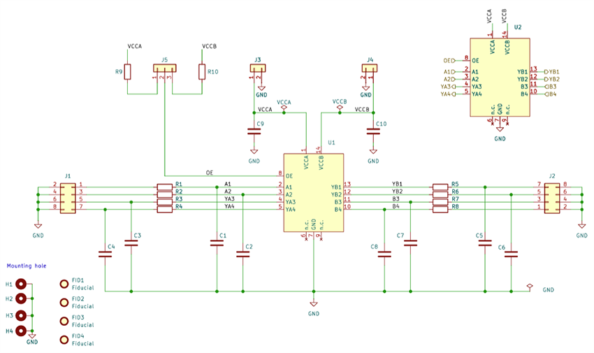
NEVB-NXU0104UL EVBの回路図
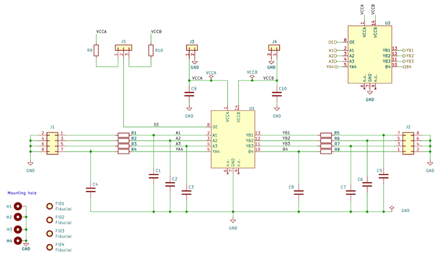
NEVB-NXU0204UL EVBの回路図
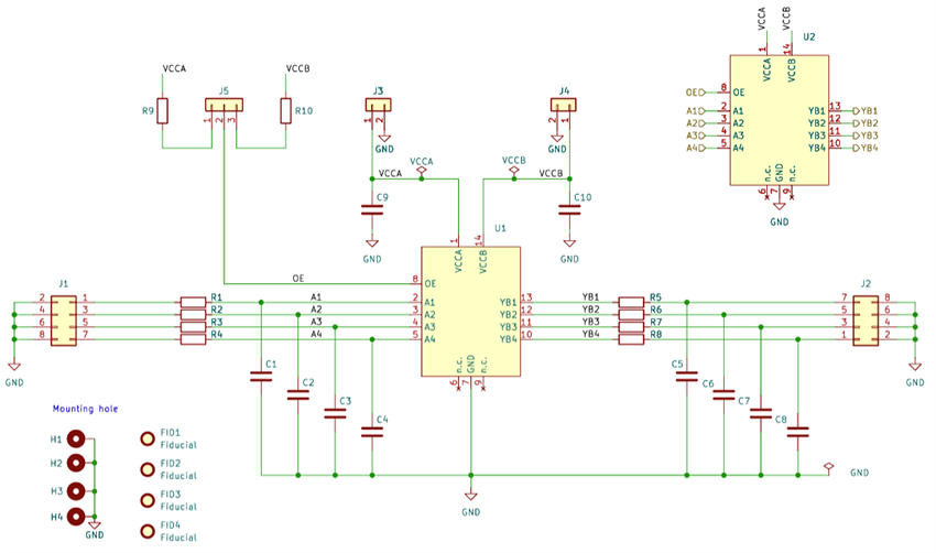
NEVB-NXU0304UL EVBの回路図
公開: 2024-10-17
| 更新済み: 2025-11-20
