軽負荷時にスイッチング周波数を下げることで、広い負荷範囲で高い電力変換効率を実現し、スイッチング損失を低減します。周波数フォールドバックは、起動時のインダクタ電流の暴走を防止し、高変換比と低ドロップアウトの両方のケースでの動作を可能にします。サーマルシャットダウンにより、信頼性の高い堅牢な動作を実現します。Nexperia NEX40400は、コスト効率の高い6ピン
SOT8061-1(TSOT23-6)プラスチック、表面実装パッケージで提供され、本体寸法は2.9mm x 1.6mmです。
特徴
- 最小化されたソリューションサイズ
- 4.5V~40Vの広い入力電圧範囲、12Vおよび24Vレール入力アプリケーションに最適
- 600mA 連続出力電流
- スタンバイ時(60µA)およびシャットダウン時(0.3µA)の両方で低Iqを実現し、バッテリ駆動時間を延長
- 1%の出力電圧精度
- 固定スイッチング周波数:1.05MHzおよび2.1MHz
- 軽負荷時の効率を高めるパルス周波数変調(PFM)オプション
- 高変換比と低ドロップアウトのアプリケーションのための周波数フォールドバック
- 出力リップルが小さい強制PWM(FPWM)オプション
- EMIを改善するスペクトラム拡散
- プリバイアス出力をともなう起動
- 高精度イネーブル
- 内部補償
- ヒカップモードによる短絡保護
- 使いやすく、EMI対応済み
- クールパッケージ、低熱
- SOT8061-1(TSOT23-6)6ピン プラスチック表面実装パッケージ
アプリケーション
- 産業用分散型電源システム
- グリッドインフラストラクチャ(スマートEメーター)
- バッテリ駆動の家電製品
- 白物家電
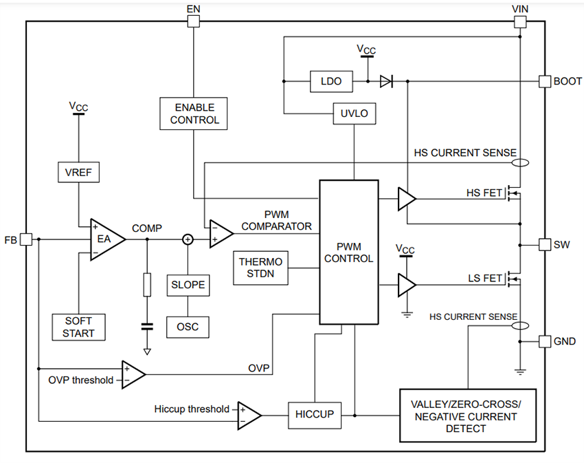
機能ブロック図
標準アプリケーション回路
公開: 2025-02-21
| 更新済み: 2025-02-25

