Nexperia NEX52080 USB Type-C®電源供給コントローラ
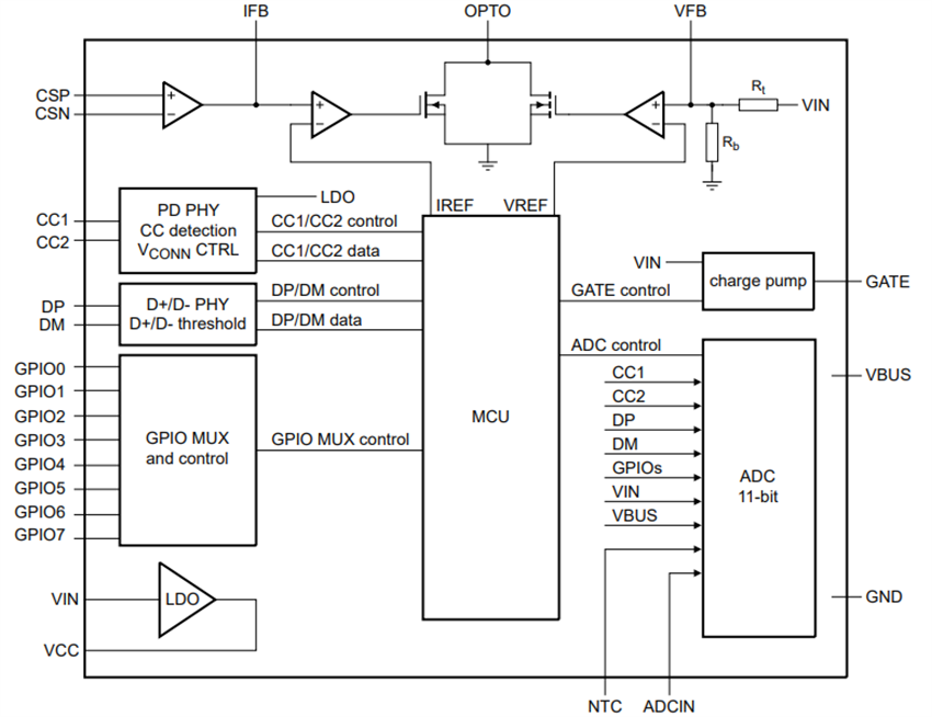
Nexperia NEX52080 USB Type-C® および電源供給(PD)コントローラは、複数のDP/DMベースの高速充電プロトコルのサポートが特徴です。Nexperia NEX52080コントローラは、Type-C CC検出、ケーブルおよびPDデバイスとのPD通信、ならびにフラッシュ充電対応モバイルデバイスのDP/DM電力契約ネゴシエーションをサポートする電源アプリケーション向けに設計されています。これらのデバイスは、定電圧(CV)、定電流(CC)制御ループを用いて設計されており、オプトカプラを用いたアプリケーションに対応し、さまざまなDC/DCまたはAC/DCコンバータと併用できます。特徴
- USB Type-C PDコントローラ
- プログラマブルType-Cデフォルト、1.5A、3Aソース機能アドバタイズメント
- PPS搭載USB PD3.1 SPR
- 統合VCONN 電源とスイッチ
- Eマーカー用のSOP通信サポート
- モバイル充電プロトコルサポート
- BC1.2 DCPおよびレガシー充電プロトコル
- 独自の充電プロトコル
- 3.3V〜29.4Vの広い動作範囲
- VBUSへの短絡に耐える30V公差のCC1およびCC2ピン
- プログラム可能なGPIO
- I2Cインターフェイス
- 統合N-MOSFETゲートドライバ
- VBUS 用プログラマブルケーブル補償
- 内蔵VIN およびVBUS 放電(外部放電ローサイドMOSFETの駆動のために構成可能なGPIO)
- 低消費電力モードに対応
- プログラマブル障害保護と閾値
- OVPおよびUVP
- CCピンおよびDP/DMピン用のOVP
- プログラマブルVBUS 出力OCP
- OTP
- マルチポートアプリケーションでのスマート配電を目的としたマルチIC通信
- 組み込みMCU(32kB MTP搭載)
- 4.0mm x 4.0mm x 0.75mm HWQFN16(0.65mmピッチ)およびHWQFN24(0.5mmピッチ)パッケージオプション
アプリケーション
- 電源アダプタ
- 壁掛けアダプタ
- 電力貯蔵
仕様
- 3.3V~29.4Vの幅広い電源電圧範囲
- 3.1V標準ICパワーオンリセット閾値
- 2.85V標準IC低電圧ロックアウト閾値
- VCC ピンでの1.5V標準内部LDO出力
- プログラマブル負荷放電電流範囲:70mA〜170mA
- 出力電圧制御精度範囲:±1%〜±3%
- 標準電流検出抵抗器:5mΩ
- 出力電流制御精度範囲:±0.15A〜±3A
- 標準過電流保護トリッピングポイント:3.2A
- 標準短絡保護トリッピングポイント:21A
- 標準ゲート放電電流:20mA
- 熱抵抗
- 46°C/W(HWQFN24)および47°C/W(HWQFN16)ジャンクション対アンビエント
- 22°C/W(HWQFN16)および23°C/W(HWQFN24)ジャンクション対ケース
- 静電放電保護 (ESD) 定格
- ANSI/ESDA/JEDEC JS-001に準じた±2,000V人体モデル(HBM)
- JEDEC仕様JESD22-C101に準拠した±500Vデバイス帯電モデル(CDM)
- -40°C~+85°C周囲温度範囲
- ジャンクション温度範囲:-40°C~++125°C
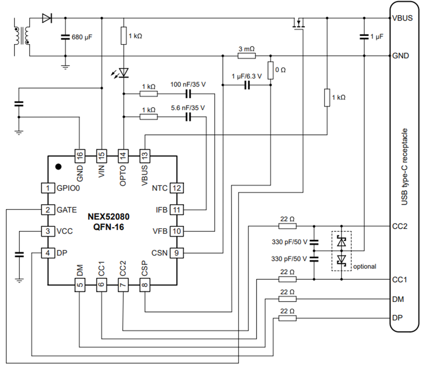
アプリケーション回路図
機能ブロック図
公開: 2025-08-25
| 更新済み: 2025-09-04
