Nexperia NEX806疑似共振フライバック・コントローラ
Nexperia NEX806 擬似共振フライバックコントローラは、効率的な電力変換のために設計された高周波PWMコントローラです。これらのNexperiaコントローラは、擬似共振(QR)、不連続伝導モード(DCM)、パルス周波数変調(PFM)モードを自動的に切り替え、さまざまな負荷にわたって高効率を維持します。電源電圧範囲が10V~83Vと広いため、USB PD/QC充電器やAC/DCアダプタなどのアプリケーションに適しています。NEX806コントローラは、過電圧、過電流、過熱保護などの包括的な保護メカニズムを備えており、厳しい環境でも信頼性の高い動作を保証します。特徴
- 広範な10V〜83VのVCC 範囲は、PD/PPSに対応
- ダイレクトGaNドライバ
- QR/DCM/PFMでのバレースイッチング動作
- 軽負荷時および無負荷時に超低動作電流を実現するバーストモード
- 最大周波数オプション:130kHzまたは170kHz
- 内部ソフトスタート(SST)
- 出力過電圧保護(OVP)
- EMIを改善するスペクトラム拡散
- 内部過熱保護(OTP)
- NTC抵抗による外部OTP
- VCC 過電圧/不足電圧保護(VCC OV/UV)
- ライン電圧ブラウンイン/ブラウンアウト(BNI/BNO)
- 出力短絡保護(SCP)
- CS開放/短絡保護
- 二次整流器の短絡保護(SRSP)
- 過負荷防止機能 (OLP)
- LPSに適合する過電力保護(OPP)
- パッケージ TSOT23-6
アプリケーション
- USB PD/QC充電器
- 携帯機器用AC/DCアダプタ
- 産業用および家庭用機器の補助電源
仕様
- 電源(VCC 端子)
- オン閾値電圧:18V(最大値)、17V(標準値)
- オフ閾値電圧:8.4V(標準値)
- ホールド閾値電圧:9.4V(最大値)、9V(標準値)
- OVP閾値電圧:83.5V〜93V
- 放電閾値電圧:99V(最大値)、94V(標準値)
- 放電閾値のヒステリシス電圧:5V(標準値)
- 放電電流:5mA(標準値)
- 起動電流:8μA(最大値)、5μA(標準値)
- 通常動作電流の最大値範囲:1.89mA〜3.22mA
- バーストモード時電流:350μA(最大値)、270μA(標準値)
- フィードバック入力(FB端子)
- 開放電圧:5V(標準値)
- 内部プルアップ抵抗:28kΩ(標準値)
- DRVパルススキップ時の電圧:0.3V(標準値)
- DRVパルス再開時の電圧:0.4V(標準値)
- 過負荷保護の閾値電圧:3.5V(標準値)
- 過負荷保護のデグリッチ時間:50ms(標準値)
- FB-CS間分圧比:5V/V(標準値)
- ソフトスタート時間:4.3ms(標準値)
- 電流センス入力(CS端子)
- PWMコンパレータのリーディング・エッジ・ブランキング:320ns(標準値)
- PWMコンパレータの最大電流制限閾値範囲:0.365V〜0.43V
- OCフォルト保護のリーディング・エッジ・ブランキング:90ns(標準値)
- 二次整流器(SR)の短絡フォルト保護:0.61V〜0.7V
- SR短絡フォルトのデグリッチサイクル:3サイクル
- 短絡検出閾値:0.04V(標準値)
- 短絡フォルトのデグリッチサイクル:3サイクル
- ジャンクション-周囲間の熱抵抗:127°C/W
- ジャンクション動作温度範囲:-40°C〜+125°C
- ゼロ電流検出(ZCD端子)
- バレー検出閾値:9μA(標準値)
- バレーリードタイム:2μs(標準値)
- ブラウンイン検出閾値:96μA(最大値)、91μA(標準値)
- ブラウンアウト検出閾値範囲:79μA〜91μA
- ブラウンアウトのデグリッチ時間:50ms(標準値)
- OVP閾値範囲:3.3V〜3.8V
- OVPのデグリッチサイクル:7サイクル
- 出力短絡保護の閾値:0.3V(標準値)
- 出力短絡保護のデグリッチサイクル:7サイクル
- ソフトスタート時のUVP/SCPのブランキング時間:20ms(標準値)
- ゲートドライブ(DRV端子)
- 範囲 0.2V~8V
- ハイレベルクランプ電圧の標準電圧範囲:5.8V〜11.5V
- 標準立ち上がり時間:350ns
- 標準立ち下がり時間:30ns
- 制御法則
- 最大スイッチング周波数範囲
- 120kHz〜140kHz(NEX80601、NEX80611、NEX80605)
- NEX80602向け155kHz~185kHz
- 最小スイッチング周波数範囲:20kHz〜30kHz
- 最大スイッチング周波数範囲
- 過熱保護
- 内部サーマルシャットダウン閾値:+155°C(標準値)
- 内部サーマルシャットダウンのヒステリシス:+30°C(標準値)
- 外部OTPのデグリッチ時間:1.5ms(標準値)
- ESD保護
- HBM:ANSI/ESDA/JEDEC JS-001 クラス2準拠で±2000V(CSを除く全ピン)
- HBM:ANSI/ESDA/JEDEC JS-001 クラス1C準拠で±1500V(CSピンのみ)
- CDM:ANSI/ESDA/JEDEC JS-001 クラスC2a準拠で±500V
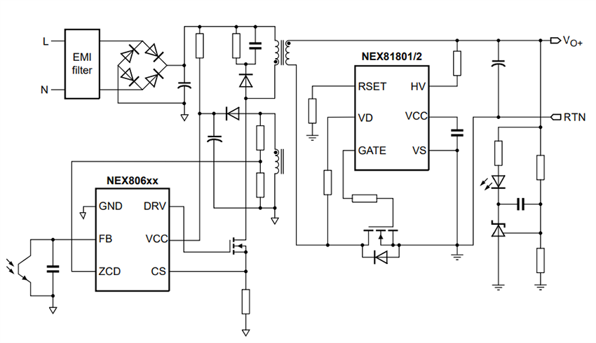
アプリケーション回路図
機能ブロック図
公開: 2025-04-07
| 更新済み: 2025-04-14
