Nexperia NMUX1237マルチプレクサ/デマルチプレクサ評価ボードは、ラベル付きの帯電防止袋(ESD保護袋)に入れて出荷されます。文字がシルクスクリーン印刷されており、ピン名と場所を簡単に参照できます。
特徴
- 信号オーバーシュートを最小限に抑える統合抑制回路
- 広い電源電圧範囲:1.08V~5.5V
- 双方向信号パス
- ブレーク・ビフォア・メイク・スイッチング
- 非常に低いオン抵抗:4Ω
- 低電源電流:5nA
- 電源動作範囲全体にわたる1.8Vの制御ロジックしきい値
アプリケーション
- 低電圧デジタルI/Oと中電圧アナログ信号の監視を組み合わせたアプリケーション
- 信号オーバーシュートに敏感なアプリケーション
レイアウト
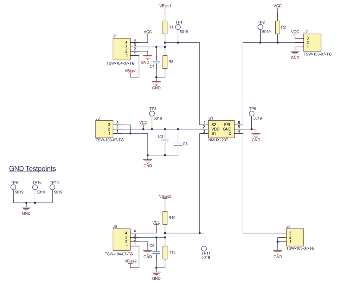
回路図
公開: 2025-08-06
| 更新済み: 2025-08-26

