Nexperia NXT4556 SIMカード・インターフェイス・レベル変換器
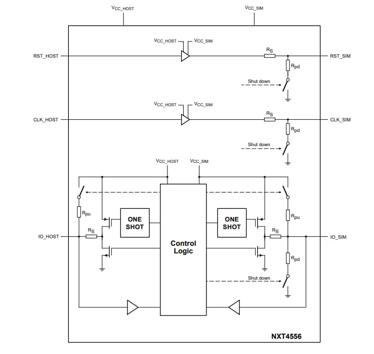
Nexperia NXT4556 SIMカード・インターフェイス・レベル変換器は、SIMカードと単一の低電圧ホスト側インターフェイに接続するように設計されています。NXT4556は、SIMカードとホスト・マイクロコントローラの間でデータ、RST、CLK信号を変換する3レベル変換器が特徴です。このデバイスは、クラス B およびクラス CのSIM カードをサポートしています。VCC_SIM 電源遮断により、ISO-7816-3に準じたSIMカードピンでのシャットダウン・シーケンスが開始されます。NXT4556変換器は、すべてのETSI、IMT-2000、ISO-7816 SIM/スマートカード・インターフェース要件に準拠しています。特徴
- 1.62V~3.3V電源電圧のSIMカードおよび eSIMをサポート
- ホスト・マイクロコントローラの動作電圧範囲:1.08V~1.98V
- 静電容量絶縁によるSIMカードとホスト側インターフェイス間の I/O、RST、CLKの自動レベル変換
- ISO-7816-3に準じたSIMカード信号用のシャットダウン機能を内蔵
- 高いVdis (UVLO_AC) スイッチング・レベル、VCC_SIM の電源遮断時に迅速なシャットダウンが可能
- 統合型プルアップ抵抗器(外部抵抗器は不要)
- デジタル I/Oの高調波を抑制する統合型EMIフィルタ
- 低電流シャットダウン・モード< 1μA
- 5MHzクロックを超えるクロック速度をサポート
- 鉛フリー、有害物質制限(RoHS) 準拠、ハロゲンおよびアンチモンフリー(ダーク・グリーン準拠)
- ESD保護:
- HBM:2kVを超えるANSI/ESDA/JEDEC JS-001
- CDM:1kVを超えるANSI/ESDA/JEDEC JS-002
- IEC61000-4-2レベル4、すべてのSIMカード側ピンでの接触および空中放電は8kVおよび15kVを超える
- 9ピン・ウェハーレベル・チップスケール・パッケージ (WLCSP) 、9バンプ、1.06mm x 1.06mm x 0.43mmボディ、0.35mmピッチ
アプリケーション
- NXT4556は、次のような様々なSIMカード接続デバイスとともにできます:
- 携帯電話/個人電話
- ワイヤレス・モデム
- SIMカード端子
ブロック図
公開: 2022-06-20
| 更新済み: 2022-06-23
