Nisshinbo NA220x 5V アナログフロントエンド(AFE)
Nisshinbo NA220x 5V アナログフロントエンド(AFE)は、高精度な16ビット、20ビット、24ビットの分解能を提供し、最大128倍のプログラマブルゲインアンプ(PGA)とマルチプレクサを内蔵しており、小型パッケージで提供されます。また、さまざまなセンサを組み合わせて使用することが可能です。この設計により、定数設定の工数増加の問題を解決できます。このC-MOSベースのAFEは、5Vの動作電圧に対応しており、マイクロコントローラベースのシステムに最適です。QFN4040-24-NBパッケージのサイズは4mm×4mm×0.75mmで、システムの小型化に貢献します。NA220xは、3.125ksps~9.6kspsの変換速度を実現し、ノイズアプリケーションに有効なエラー検出(CRC8またはCheck Sum)機能を提供します。Nisshinbo NA220x 5V AFEは、温度調節器、圧力センサ、流量センサ、プログラマブルロジックコントローラ(PLC)、デジタルパネルメーターなどの産業機器に最適です。特徴
- 4チャンネルの内蔵マルチプレクサが各種センサ信号を検出
- 動作電圧5V(または±2.5V)により、産業機器市場に最適
- 小型パッケージにより、アプリケーションの小型化と実装面積の削減に貢献
- 負電圧入力により、GND付近のセンサ信号の検出が可能
- 通信エラー検出機能(CRC8、Check Sum)と断線検出機能により、誤検出のリスクを低減
アプリケーション
- 温度調節器
- 圧力センサ
- 流量センサ
- プログラマブルロジックコントローラ(PLC)
- デジタルパネルメーター
仕様
- NA2204 24ビット、NA2203 20ビット、NA2202 16ビットADC分解能(コード欠落なし)
- QFN4040-24-NBパッケージ
- 寸法:4mm x 4mm x 0.75mm
- 電源電圧
- アナログ:±2.7V~±5.5V(単極)および±2.5V(双極)
- デジタル:±2.7V~±5.5V
- データレート:3.125ksps~9.6ksps
- 入力方式
- 差動4入力
- シングルエンド8入力
- 疑似差動入力
- 動作温度範囲:-40℃~+125℃
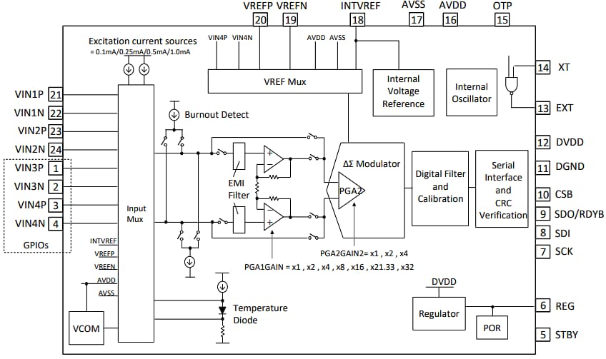
ブロック図
寸法
その他のリソース
ビデオ
公開: 2024-07-01
| 更新済み: 2025-07-07
