Nisshinbo NL9620高精度計装アンプ
Nisshinbo NL9620高精度計装アンプは、高精度かつ低消費電力の計装アンプであり、最小限のノイズとドリフトで正確な信号増幅を必要とする用途向けに設計されています。入力オフセット電圧が125µV(+25℃時最大値)、入力バイアス電流が2nA(最大値)と低く抑えられており、優れた直流精度を確保します。これにより、センサ信号の調整、医療機器、産業用計測システムに最適です。Nisshinbo NL9620 は、±2.3V から ±18V までの広い電源電圧範囲をサポートし、外部抵抗による設定で 1 から 10,000 までの利得範囲を提供します。110dB(最小)という高いコモンモード除去比(CMRR)とレール・トゥ・レール出力を備えた NL9620 アンプは、ノイズの多い環境下でも堅牢な性能を発揮します。VSP-8-AFまたはEMP-8-ANパッケージで提供され、低消費電力と相まって、スペース制約や電力消費が重要なアプリケーションにおける精密アナログフロントエンド設計への適合性をさらに高めております。特徴
- 外部抵抗1本でゲイン設定可能、1~10Kのゲイン範囲
- 低入力オフセット電圧
- +25℃時最大125μV
- -40℃~+85℃範囲内で最大185μV
- 入力オフセット電圧ドリフト最大1μV/℃
- 入力バイアス電流最大2nA
- 標準供給電流0.9mA、最大1.3mA
- 110dB以上のコモンモード除去比(ゲイン100時)
- ±2.3V~±18Vの電源電圧範囲
- 内蔵EMIフィルタ
- 13nV/√Hz以下の電圧ノイズ(f = 1kHz時)
- 120kHz 標準 -3dB 帯域幅(G = 100)
- 0.75V/μs 最小スルーレート
- バイポーラ構造
- -40°C ~ +85°C 指定動作温度範囲
- パッケージオプション
- VSP-8-AF (2.9mm x 4.0mm x 1.1mm)
- EMP-8-AN(5.0mm × 6.0mm × 1.5mm)
- Sn2Biめっき組成
- ハロゲンフリーおよびRoHS準拠
アプリケーション
- バッテリ駆動機器
- センサインターフェイス(ひずみゲージ、流量計、圧力センサー)
- センサ信号調整
- 高精度アナログフロントエンド
- トランスデューサインターフェイス
- 計量器
- 医療機器
- 産業用計測システム
ビデオ
ブロック図
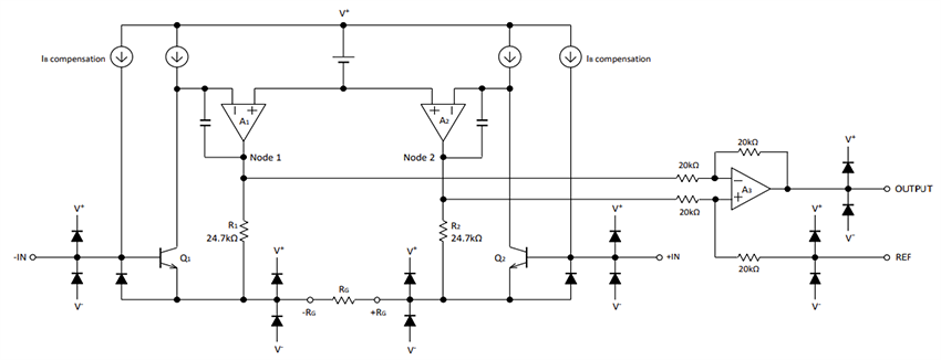
内部ブロック図
公開: 2025-07-08
| 更新済み: 2025-12-03
