Nisshinbo NP4271 Automotive Low Dropout Regulators

Nisshinbo NP4271 Automotive Low Dropout (LDO) Regulators are designed to deliver stable and precise output voltage for electronic control units and other automotive applications. Compliant with AEC-Q100 standards, these Nisshinbo regulators offer exceptional reliability under harsh conditions, including a wide 4.0V to 40V operating voltage range and extended operating temperature range. The NP4271 features low dropout voltage, fast transient response, and low output noise, making it ideal for sensitive circuits requiring clean power. Built-in protection functions such as overcurrent, thermal shutdown, and reverse battery protection ensure robust operation and safety. With a compact design and high efficiency, the NP4271 regulators are well-suited for use in infotainment systems, sensors, and other automotive electronics demanding consistent performance and durability.

Features

  • AEC-Q100 Grade 1
  • Fast transient response
  • Wide 4.0V to 40V operating voltage
  • Wide -40°C to +125°C operating temperature range
  • ±2.0% output voltage accuracy
  • 3.3V or 5.0V output voltage
  • Window detection voltage
  • Low-side detection voltage, VDETL ±2%
  • High-side detection voltage, VDETH ±5%
  • 500mA output current
  • ON/OFF control
  • Watchdog time setting by an external capacitor
  • Ceramic capacitor compatible
  • Undervoltage lockout
  • Thermal shutdown
  • Overcurrent protection
  • 5.2mm x 6.2mm x 1.5mm, HSOP-8-AC package

Applications

  • Automotive ECUs
  • Industrial equipment

Typical Application Circuit

Application Circuit Diagram - Nisshinbo NP4271 Automotive Low Dropout Regulators

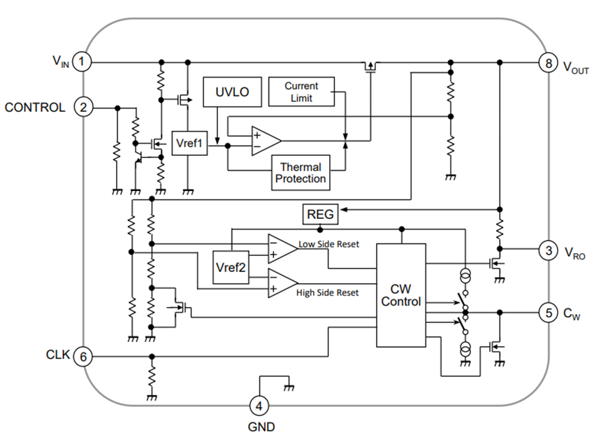
Block Diagram

Block Diagram - Nisshinbo NP4271 Automotive Low Dropout Regulators
公開: 2025-12-29 | 更新済み: 2026-01-05