特徴
- マルチモードチャージポンプ(1x/2x/3x)
- 入力信号検出およびシャットダウン・コントローラ
- 出力短絡保護回路
- C-MOSテクノロジー
- MAS6240と直接交換可能
- シャットダウン機能採用
アプリケーション
- ヘルスケア
- 腕時計
- 目覚まし時計
- ハンドヘルドGPSデバイス
- PDA
仕様
- 3V電源から最大18VPP駆動出力
- 0.3mAアクティブ消費電流(代表値)
- 1µAシャットダウン消費電流(最大)
- EQFN12-JE、EQFN16-G2、SSOP14パッケージ
- 動作電圧範囲
- 2.3V~5V(1x/2xモード)
- 2.3V~3.4V(3xモード)
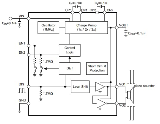
ブロック図
公開: 2017-05-29
| 更新済み: 2026-03-03

