NKK Switches IS-CHPMP & IS-CHPMPHP Charge Pump Dev Boards
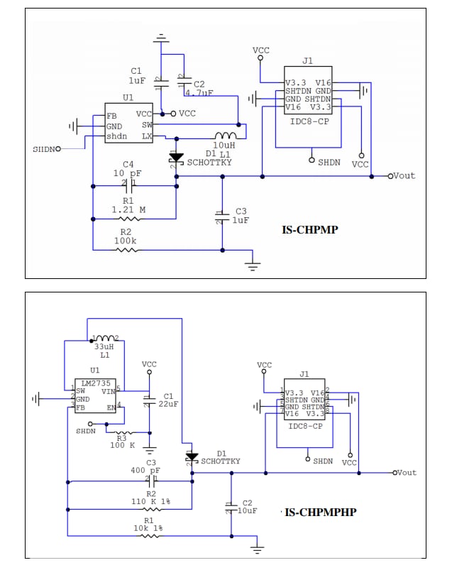
NKK Switches IS-CHPMP and IS-CHPMPHP Charge Pump Development Boards are DC/DC voltage step-up converters with an input of 2.7V to 5.5V for use in driving OLED displays. The components feature an output voltage of 16V (IS-CHPMP) or 15V (IS-CHPMPHP). The IS-CHPMP and IS-CHPMPHP Charge Pumps have a typical current of .05µA and a maximum current of 1µA in shutdown mode. The converters utilize Maxim’s MAX8574 (IS-CHPMP) or TE’s LM2735YMF/NOPB (IS-CHPMPHP) Step-Up Converters to take advantage of the floating output during shutdown mode. A 2mm x 4mm (.100”) header is required to interface with either charge pump.The NKK Switches IS-CHPMP IS-CHPMPHP Charge Pump Development Boards are ideal for broadcast panels, test equipment, simulation, security systems, process controls, automation, robotics, and lighting.
Specifications
- IS-CHPMP:
- 2.7V to 5.5V input voltage range
- 16V output voltage
- Floating output when in shutdown
- 20mA current capability
- Does not have pulldown resistor for disabling
- 0.5µA (typical) and 1µA maximum current in shutdown mode
- IS-CHPMPHP:
- 2.7V to 5.5V input voltage range
- 15V output voltage
- Floating output when in shutdown mode
- 130mA current capability
- Has pulldown resistor for disabling
- 0.5µA (typical) and 1µA maximum current in shutdown mode
Applications
- Broadcast panels
- Test equipment
- Simulation
- Security systems
- Process control
- Automation
- Robotics
- Lighting
Schematic
View Results ( 2 ) Page
| 部品番号 | データシート | 説明 |
|---|---|---|
| IS-CHPMP | ![]() |
電源管理IC開発ツール BOARD, 3.3V IN, 16V OUT, CHARGE PUMP FOR OLED, CN1740 |
| IS-CHPMPHP | ![]() |
電源管理IC開発ツール SWITCH ACCESSORY |
公開: 2017-09-18
| 更新済み: 2022-07-14

